自動更新

並べ替え:新着順

ベストポスト
メニューを開く

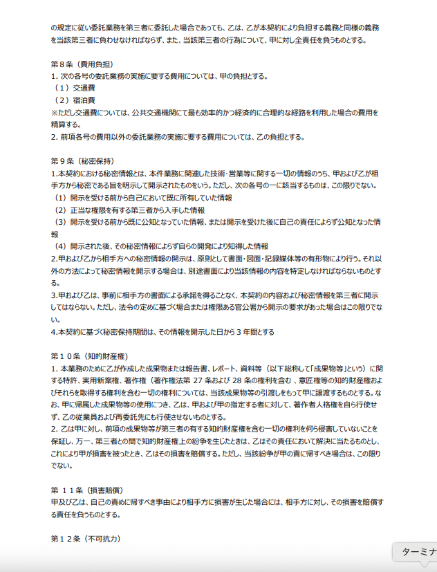
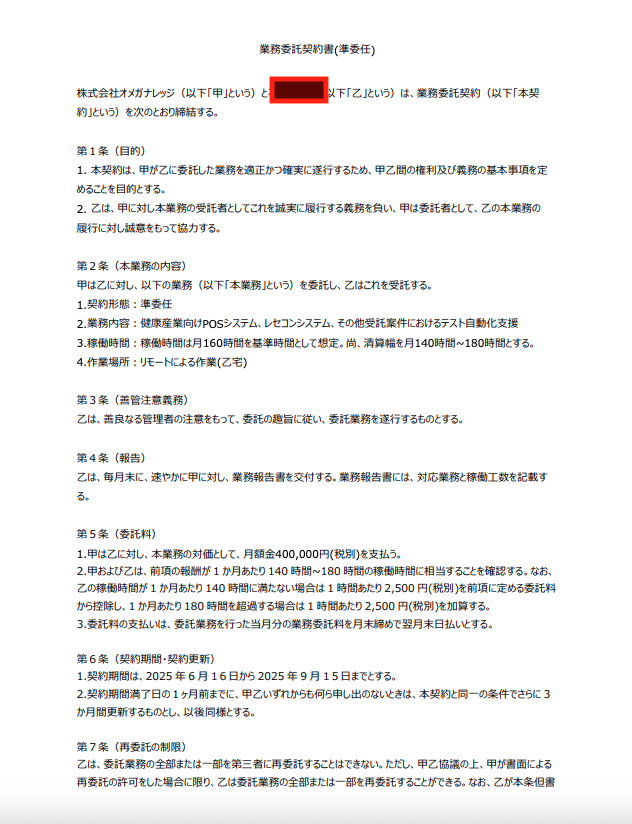
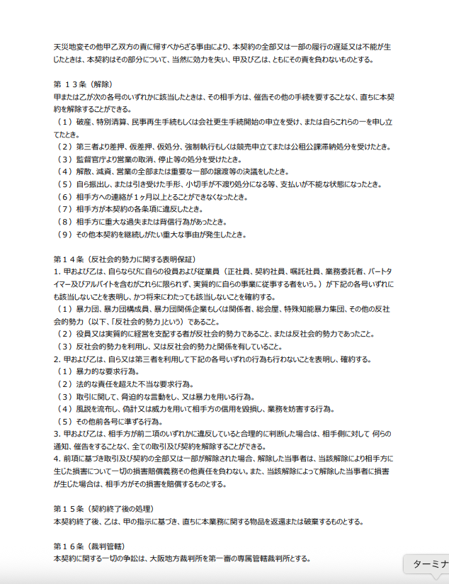
下記のような契約書であったがこの経営企画室 室長 金沢高志 この部署も金沢高志偽造である可能性が高い #偽名 #契約書 #フリーランス新法違反 #オメガナレッジ #パワーナレッジPOS pic.x.com/4066I0axdJ

夕霧infinity@yougiry2

メニューを開く

学生証引っ張り出して持っていったけど無料チェキ撮れなかった(それはそう) 個人情報にはマスキングしたけど、ついに本名(アンダーソン)がバレてしまったね #あつめてなつめ #偽名 pic.x.com/H1QTuaUH5x

きゃそ@osacatherine

メニューを開く

#通名偽名#エセ日本人 #在日コリアン #偽名 #なりすまし #吉岡秀彰 #コリアンタウン #新大久保 #国民が馬鹿だと乗っ取りがはかどる さいたま市 川口市 蕨市 大宮 浦和 岩槻 春日部市 戸田市 外国人問題 スパイ防止法 長井市 三条市 今治市 木更津市 在日コリアン コリアンタウン 新大久保 x.com/hokkori_nekko/…

夏樹蒼依@hokkori_nekko

何が吉岡だよ‼ 偽名で性犯罪すんな‼ しかも中学生だと⁉子供じゃねーか😡💢

jun_mz80_川口市@jun_68030

メニューを開く

『男と過去に交際していた女性が、「元彼が職場に来そうで怖い。」と警察に相談していて、男の携帯番号から #偽名 を使った予約が入っていたことから、警察が現場で警戒』/ショッピングモールに”刃物男”自称20才の男を現行犯逮捕 福岡・福津市 #ldnews news.livedoor.com/article/detail…

(* ̄(エ) ̄*)o彡°みっくみく!!💉💉💉⋈ マジミラ2025TOKYO千秋楽@無断転載厳禁@kind_Dark

メニューを開く

自発的に日本名になりたかったのに戦後80年経っても「強制された」とかほざく卑怯者。そんなに嫌なら80年間で何時でも実名に戻せたやろ。結局憧れの「日本人の名前」を名乗りたいのう。祖国の名前は恥ずかしいからのう。 #通名 #偽名 x.com/Parsonalsecret…

髙橋𝕏羚@闇を暴く人。@Parsonalsecret

通名はただの偽名です ひっそりと生きる必要があるなら自分の国に帰ればいい 在日が犯したのに日本人だと報道されて勘違いされている事件も多々あります x.com/asoutoru/statu…

ミッチェル・ガント@Mitchelgant

メニューを開く

通名(つうめい)とは、主に在日韓国・朝鮮人などが、日本社会で生活する際に使用する日本風の名前(偽名)のことです。 #通名 日本風のなまえ #偽名 #本名 本籍名・戸籍上の正式な名前 犯罪者が日本風の名前を名乗るな💢 #児童養護施設員 #児童ポルノ販売 x.com/MagnoliaAliceF…

由美@MagnoliaAliceF

小学生装い児童ポルノ販売疑い 児童養護施設職員の男逮捕 韓国籍の児童養護施設職員、辺純人容疑者(31)を逮捕。 日テレNEWSでは「韓国籍の原純人こと辺純人(ピョン・スニン)容疑者」と本名と通名を報じていました。 もう通名制度は廃止にするべきだと思います。 news.livedoor.com/article/detail…

ミルイウキク@kiku26221250

メニューを開く
中島俊介(詐欺罪•有印私文書偽造容疑他で逮捕歴)注意喚起,警告‼️金を詐取し滞納,逃亡⚠️要注意人物@SagiHanzaiShien

生活保護だろうが何だろうが屑詐欺師に同情の欠片もない 逮捕されようが起訴されようが釈放されようが関係ない 容赦なく余罪の責任追及と犯罪抑止すべく今後も要注意人物として動向を注視し引き続き情報も集め共有周知,注意喚起していく 人様に迷惑をかける犯罪者は監視されるべきであり対策されて当然

中島俊介(詐欺罪•有印私文書偽造容疑他で逮捕歴)注意喚起,警告‼️金を詐取し滞納,逃亡⚠️要注意人物@SagiHanzaiShien

トレンド22:59更新

  1. 1

    アニメ・ゲーム

    milet

    • 葬送のフリーレン
    • 第2期
    • 日本テレビ系
    • フリーレン
  2. 2

    スポーツ

    ひな誕祭

    • 横浜スタジアム
    • Lemino
    • 日向坂46
    • 2026年
    • Lemino®
  3. 3

    ハロめぐ

    • 蓮ノ空
    • YouTube
    • 2025年
  4. 4

    アニメ・ゲーム

    ゴープリ

  5. 5

    出産無償化

    • 公的医療保険
    • 出産費用
    • 正常分娩
    • 厚生労働省
    • 62万
  6. 6

    ニュース

    退職引き止めサービス

    • イテクレヤ
    • 三木道三
    • 退職代行サービス
    • 退職代行
    • モームリ
  7. 7

    エンタメ

    M-1グランプリ2025

    • 準決勝進出
    • 真空ジェシカ
    • 今夜も星が綺麗
    • ゼロカラン
    • おおぞらモード
    • 豪快キャプテン
    • ヨネダ2000
    • ドンデコルテ
    • カナメストーン
    • ひつじねいり
    • 準決勝進出者
    • M-1
    • センチネル
    • めぞん
    • プロダクション人力舎
    • マンゲキ
    • フランツ
    • ヨネダ
    • 20世紀
    • M-1グランプリ
  8. 8

    ニュース

    外国人の犯罪率

    • 1.72倍
    • 外国人の犯罪
    • 犯罪率
    • 犯罪件数
  9. 9

    エンタメ

    Ayumu Imazu

    • King&Prince
    • Theater
    • 楽曲提供
    • MV公開
  10. 10

    無添蔵

    • WESTube
    • 大食い
    • 濵田崇裕
20位まで見る

人気ポスト

よく使う路線を登録すると遅延情報をお知らせ Yahoo!リアルタイム検索アプリ
Yahoo!リアルタイム検索アプリ