自動更新

並べ替え:新着順

ベストポスト
メニューを開く

令和8年1月14日~15日に、国道10号の維持管理に支障がある木を伐採するため昼間全面通行止めを行います(迂回路あり)。 #国道10号 #宮崎河川国道事務所 pic.x.com/K0aW3hFdhi

国土交通省 宮崎河川国道事務所@mlit_miyazaki

メニューを開く

事故現場らしき場所まであと1km…。テールランプの列は遠くまで…。#10号線 #国道10号

上福岡太郎@kamihuku

メニューを開く

10号線で事故るやつも、進まない左車線を避け右車線走って前の方で入ろうとするやつもムカつくわー。後者は俺の前では絶対入れないからな💢。#10号線 #国道10号

上福岡太郎@kamihuku

メニューを開く

❄️寒気到来!冬用タイヤの装着を 🚗✨ 道の駅ゆふいんでNEXCO西日本と冬用タイヤ装着の呼びかけを実施! 今週は大分県内の山間部で雪の予報。冬用タイヤ装着をお忘れなく! #国交省 #国道10号 #国道210号 #NEXCO西日本 #大分道 #東九州道 pic.x.com/kv8S4SeztV

国土交通省 大分河川国道事務所@mlit_oita

メニューを開く

【宮崎 通行止めに注意⚠️】 国道10号の宮崎市高岡町赤谷付近と都城市高城町四家付近で作業の為、この後9時から通行止めになります。 通行予定のある方は十分注意してください。 ○迂回路 東九州道・宮崎道、国道268号・269号、県道13号など #宮崎 #国道10号 #通行止め news.web.nhk/newsweb/na/nb-…

あやと【WNl・ラジオ・ドライブ・TV・気象・テゲバ好き】@weather_love05

メニューを開く

えらい、10号線からパトカーと救急車と消防車のサイレンが響きわたってるけど、大きな事故でもあったか? #宮崎 #国道10号 #事故

あやと【WNl・ラジオ・ドライブ・TV・気象・テゲバ好き】@weather_love05

メニューを開く

#国道10号 霧島市内で衝突事故 一部通行止め #trafficlip #通行止 #鹿児島県道路情報 鹿児島国道事務所などによると、11月18日19:00過ぎ、鹿児島県霧島市の国道10号で乗用車衝突事故が発生し、霧島市隼人町住吉付近の上下線で通行止めとなっています。 news.jp/i/136347855461…

TraffiClip-交通時象社@trafficlip

メニューを開く

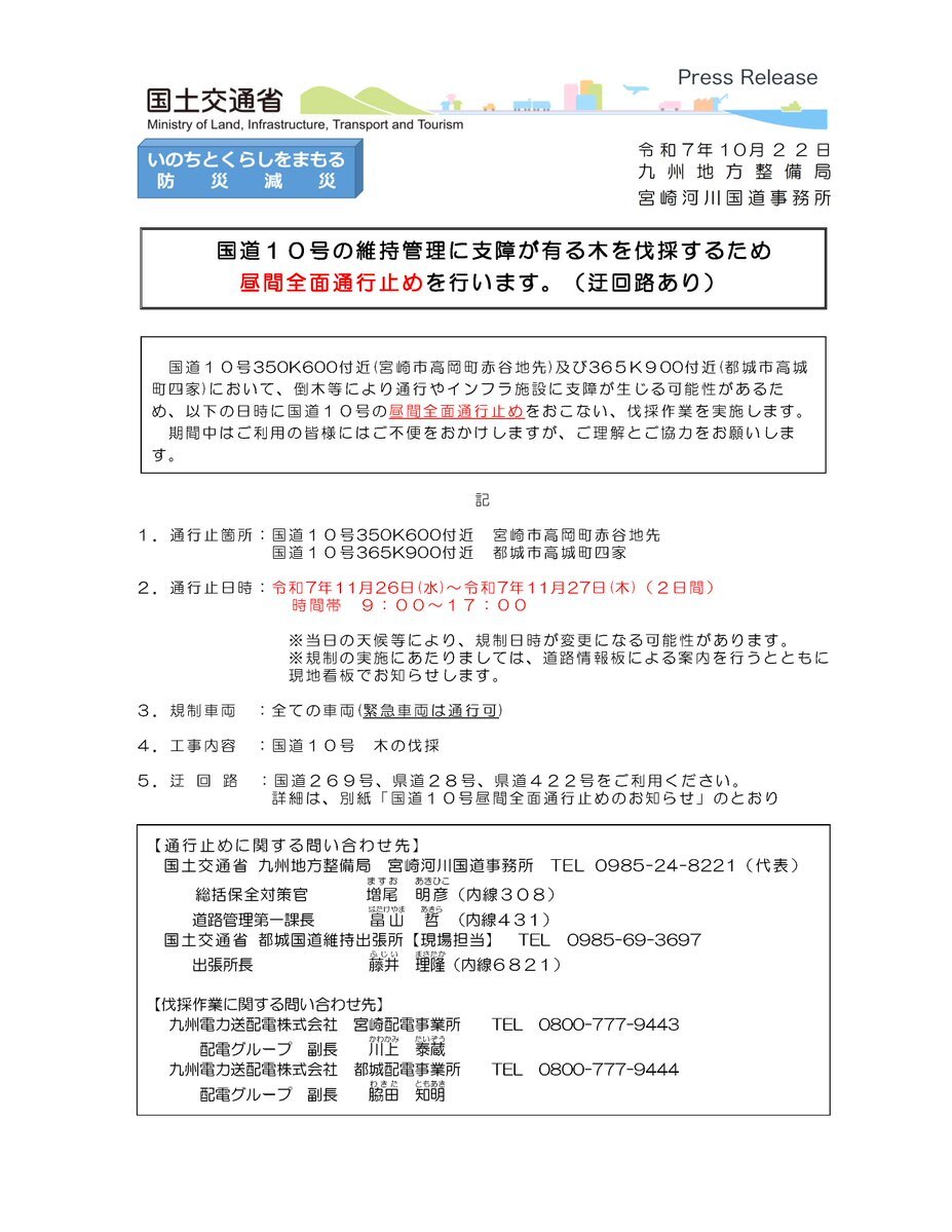
11月26日~27日に、国道10号の維持管理に支障がある木を伐採するため昼間全面通行止めを行います(迂回路あり)。 #国道10号 #宮崎河川国道事務所 pic.x.com/24N1j8KJJ6

国土交通省 宮崎河川国道事務所@mlit_miyazaki

メニューを開く

8月は #道路ふれあい月間 ~ #国道10号 で道路清掃を実施!~ 8月30日にVSP団体(旭建設(株)さん)と合同で国道10号日向市大王町~向江町(延長1.4km)までの清掃を行いました。早朝から多くの人が参加し、歩道の除草やゴミ拾いをして、道路を利用する皆さんが快適に使えるようになりました。 pic.x.com/kVeWkEWqmb

国土交通省 延岡河川国道事務所@mlit_nobeoka

トレンド22:50更新

  1. 1

    エンタメ

    ニッチェ

    • 紺野ぶるま
    • 賞金1000万
    • 女芸人No.1決定戦 THE w 2025
    • 逆ニッチェ
    • マセキ初
    • 女芸人no.1決定戦 THE w
    • THE w 2025
    • ぶるま
    • 女芸人
    • THE W
    • OCHA NORMA
  2. 2

    アニメ・ゲーム

    加蓮

    • 羽那
    • 有償限定
    • MOIW2025
    • Love
    • WORLD
    • MOIW
    • 北条加蓮
  3. 3

    アニメ・ゲーム

    プライドフルブルー

    • 羽那
    • スターリースカイ
    • ブライト
    • SideM
    • MOIW2025
    • アイマス
    • シンデレラ
    • MOIW
    • アイドル
    • スーパー
    • ガールズ
    • プライド
  4. 4

    エンタメ

    ターボー

    • 宇都見
    • イマクニ
    • 宇津見
    • きむすば
    • たーぼー
    • キングの奥さん
    • ダーボー
    • キムスバ
    • せとしおん
    • ジャイアンリサイタル
    • ター坊
    • 宇都美
    • タカキング
    • キングの嫁
    • 犯人捕まった
    • 間宮くん
    • 水死体
    • なんて言ったの
    • ウッチャン
    • うつみ
  5. 5

    グランドファイナル

    • SFL
    • ファイナル進出
    • ストリートファイターリーグ
    • 3位通過
    • SF6
    • CR
    • 助かりました
    • パワーもらった
    • SFリーグ
  6. 6

    真犯人、だーれだ?

  7. 7

    アニメ・ゲーム

    宵闇のイリュージョン

    • 虎牙道
    • 白瀬咲耶
    • 有村麻央
    • イケメン女子
    • 咲耶
  8. 8

    アニメ・ゲーム

    セットリスト

    • ご視聴ありがとうございました
    • お楽しみください
    • 合同ライブ
  9. 9

    エンタメ

    イイワル

    • 良いこと悪いこと
    • いいわる
    • 宇都見啓
    • ロンハー
    • アゲハ蝶
  10. 10

    アニメ・ゲーム

    ウンババ

    • ガルフロ
    • 嬉しすぎ
    • デレマス
    • ミリオン
20位まで見る

人気ポスト

よく使う路線を登録すると遅延情報をお知らせ Yahoo!リアルタイム検索アプリ
Yahoo!リアルタイム検索アプリ