自動更新

並べ替え:新着順

ベストポスト
メニューを開く

#規制 #通行止 #解除#E72 #北近畿豊岡自動車道 令和7年10月9日(木) 4:00発表 豊岡出石IC~山東IC間(上下) リフレッシュ工事のため実施していた夜間通行止を 10月9日(木) 4:00に「解除」しました。 ご協力いただき、ありがとうございました。

国土交通省 豊岡河川国道事務所@mlit_toyooka

メニューを開く

#規制 #通行止 #解除#E72 #北近畿豊岡自動車道 令和7年10月8日(水) 5:00発表 豊岡出石IC~山東IC間(上下) リフレッシュ工事のため実施していた夜間通行止を 10月8日(水) 5:00に「解除」しました。 ご協力いただき、ありがとうございました。

国土交通省 豊岡河川国道事務所@mlit_toyooka

メニューを開く

#規制 #通行止 #解除#E72 #北近畿豊岡自動車道 令和6年10月7日(火) 4:55発表 豊岡出石IC~山東IC間(上下) リフレッシュ工事のため実施していた夜間通行止を 10月7日(火) 4:55に「解除」しました。 ご協力いただき、ありがとうございました。

国土交通省 豊岡河川国道事務所@mlit_toyooka

メニューを開く

#規制 #通行止 #解除#E72 #北近畿豊岡自動車道 令和7年10月4日(土) 04:40発表 豊岡出石IC~山東IC間(上下) リフレッシュ工事のため実施していた夜間通行止を 10月4日(土) 04:40に「解除」しました。 ご協力いただき、ありがとうございました。

国土交通省 豊岡河川国道事務所@mlit_toyooka

メニューを開く

#規制 #通行止 #解除#E72 #北近畿豊岡自動車道 令和7年10月3日(金) 5:25発表 豊岡出石IC~山東IC間(上下) リフレッシュ工事のため実施していた夜間通行止を 10月3日(金) 5:25に「解除」しました。 ご協力いただき、ありがとうございました。

国土交通省 豊岡河川国道事務所@mlit_toyooka

メニューを開く

#規制 #通行止 #解除#E72 #北近畿豊岡自動車道 令和6年10月2日(木) 5:20発表 豊岡出石IC~山東IC間(上下) リフレッシュ工事のため実施していた夜間通行止を 10月2日(木) 5:20に「解除」しました。 ご協力いただき、ありがとうございました。

国土交通省 豊岡河川国道事務所@mlit_toyooka

メニューを開く

#規制 #通行止 #解除#E72 #北近畿豊岡自動車道 令和7年10月1日(水) 5:00発表 豊岡出石IC~山東IC間(上下) リフレッシュ工事のため実施していた夜間通行止を 10月1日(水) 4:55に「解除」しました。 ご協力いただき、ありがとうございました。

国土交通省 豊岡河川国道事務所@mlit_toyooka

メニューを開く

#規制 #通行止 #解除#E72 #北近畿豊岡自動車道 令和7年9月30日(火) 05:45発表 豊岡出石IC~山東IC間(上下) リフレッシュ工事のため実施していた夜間通行止を 9月30日(火) 05:45に「解除」しました。 ご協力いただき、ありがとうございました。

国土交通省 豊岡河川国道事務所@mlit_toyooka

メニューを開く

#規制 #通行止 #解除#E72 #北近畿豊岡自動車道 令和7年9月16日(火) 23:25発表 和田山JCT/IC~山東IC間(上下) 緊急工事のため実施していた夜間通行止を9月16日(火) 23:25に「解除」しました。 ご協力いただき、ありがとうございました。

国土交通省 豊岡河川国道事務所@mlit_toyooka

メニューを開く

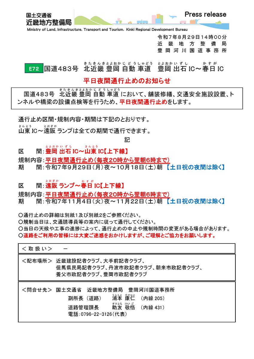
#E72 #北近畿豊岡自動車道 #リフレッシュ工事 以下の日程で平日夜間通行止め(20時~翌6時)を実施します。 前半:9/29(月)夜~10/18(土)朝 豊岡出石IC~山東IC 後半:11/4(火)夜~11/22(土)朝 遠阪ランプ~春日IC ご不便とご迷惑をおかけしますが、工事へのご理解とご協力をお願いします。 pic.x.com/itN016XQR3

国土交通省 豊岡河川国道事務所@mlit_toyooka

トレンド9:55更新

  1. 1

    エンタメ

    内田篤人

    • 鞘師里保
    • ホンジュン
    • 玉森裕太
    • ミュージックカプセル
    • ATEEZ
  2. 2

    エンタメ

    落ち武者

    • うちの落武者
    • うちの落ち武者
    • 司之介
    • 岡部たかし
    • からくり人形
    • 見合い相手
    • 娘のために
    • あのあの話
  3. 3

    エンタメ

    AmberS

    • 真風涼帆
    • 斗亜
    • 渡部豪太
    • 山﨑玲奈
    • W主演
    • アンバース
    • 大橋和也
    • 加藤シゲアキ
    • 皇輝
    • 寺西拓人
    • 猪狩蒼弥
    • 主演舞台
  4. 4

    エンタメ

    カップスター

    • 賀喜遥香
    • 遠藤さくら
    • 乃木坂46
  5. 5

    九州工場へ原則転籍

    • 九州工場
    • 追浜工場
    • 鴻海
    • テレ東BIZ
  6. 6

    ニュース

    大雨特別警報

    • 身の安全
    • 気象庁の会見
    • 命の危険が
    • 身の安全を
    • 特別警報
    • 気象庁HP
    • 51号
    • 伊豆諸島
  7. 7

    スポーツ

    ヤクルト・高梨

    • 行使せず残留
    • 国内FA権
    • 2年契約
    • 高梨裕稔
    • ヤクルト
  8. 8

    サイコロキャラメルの日

    • トラックの日
    • 東急の日
    • 散歩の日
    • サイコロキャラメル
    • トラック
  9. 9

    京都離れ

    • 中学校長
    • 修学旅行費
    • 混みすぎ
    • 修学旅行
  10. 10

    ITビジネス

    高市氏取材の生中継に「支持率下げてやる」

    • マスコミ批判
    • 弁護士ドットコムニュース
    • 弊社の関係者
    • 炎上してる
    • 高市氏取材の生中継
    • 弁護士ドットコム
    • 芸能人の不倫
    • 視聴率下げてやる
20位まで見る

人気ポスト

よく使う路線を登録すると遅延情報をお知らせ Yahoo!リアルタイム検索アプリ
Yahoo!リアルタイム検索アプリ