- すべて
- 画像・動画
自動更新
並べ替え:新着順
メニューを開く

医学の進歩ですw 過去 30 年間で何が変わったか? 疾患または障害 | 1990 年以降の増加 ADHD 819% アルツハイマー病 299% 自閉症スペクトラム障害 2094% 青少年の双極性障害 10833% 慢性疲労症候群 11027% うつ病 280% 糖尿病 305% 喘息 412% 小児の食物アレルギー 377% #医者を見たら死神と思え pic.x.com/qQDfaomerO x.com/1a48wvlkqc6mvd…
古代エジプトの時代から最近の若い者はダメだという故言葉があったと言われる。人間はサンクコストが嫌悪するので、すぐ昔はよかった発想になるが、特に医学に関しては最近は悪化したとか、良くなったとかそんな事実はどこにもない。大昔からずっと同じ。今後も同じ。永遠に同じ害なのだよ。 x.com/1A48wvlkQc6mVd…
メニューを開く
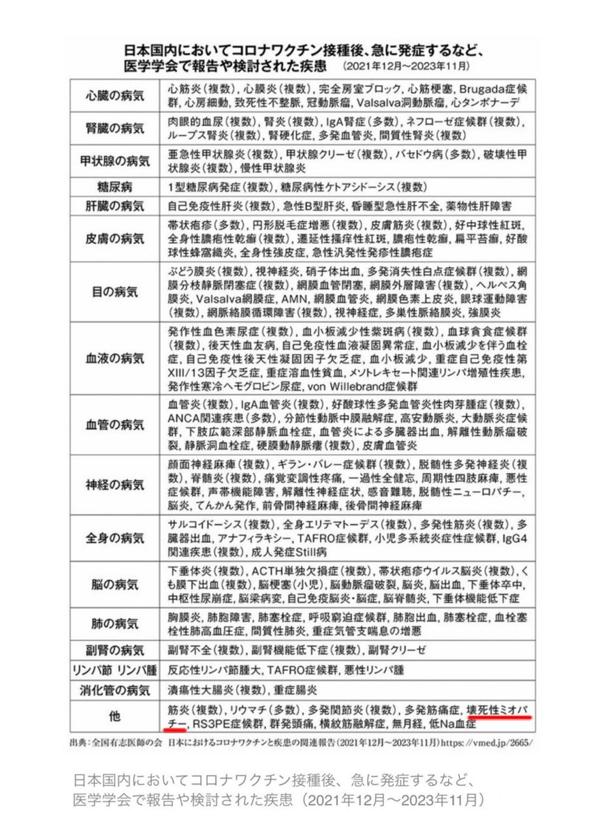
健康なひとに遺伝子治療をした結果 地獄のような症例報告が積みあがる 死んでも 原因は不明 評価は不能γ 医者は打ち込んで稼いだら 後は診ない #医者を見たら死神と思え pic.x.com/syCCpHt6nD x.com/keyanokoya/sta…
人気ポスト
この間、雨に濡れながら家の前の通りを小学生位の2人の子が歩いていたのを見かけたから傘を勧めたらさしていった。最近、同じ町内に最近、越されてきたご家族だということ。お兄ちゃんが4年生、妹さんは2年生。自己紹介を書いたメッセージとクッキー。わざわざお母様が傘とお礼を持って来て下さった。
子供たちが、早速人生で最高の年だった。お父さんを誇りに思う、ってみんな書いててそれだけでもやった甲斐あり
茶で全てを治す国ドイツでは風邪や下痢、胃腸、喉、ストレス、睡眠、脂肪の消化など用途に合わせた茶があるが、カモミール茶はこれらの全ての効能を兼ね備えるとされている。
本当にクッッッッッッッッッッッサいのでお安くしました YAMAZEN 2022年製 1ドア冷蔵庫 税込931円 現品限り 第2ショールームに出します
こういう形のスカートってなんで馬鹿みたいにチャック硬いの、
左横の男性がずっと首を傾げているのに対し、右横の女性は序盤から大号泣。 映画は"人によって受け取り方が全く違う"事を如実に体感できる不思議な作品でした。 気になったら評判気にせずとりあえず観てみるの大事ですね。 スカーレットと聖のビジュアルは大好きです! #果てしなきスカーレット
シーソー停止。 4歳姉と1歳弟の“食の差”、シーソーが全部語ってた😂 #シーソーが止まった #食に興味がない姉 #よく食べる弟
大学卒業後、哲学の道の近くに住みたいという理由で1年ほどこの近くで部屋を借り、自転車で出町柳まで行って京阪で淀屋橋まで通勤していた。しかし僕のモラトリアムははっきりと終わりつつあり、京都を去るべき時が近づいていた。2010年、僕にとって物哀しい時代だった。
なんかに似てるな…と思ってたけど帰りの飛行機の中でやっと答えが出てきました
←16歳 →19歳 統失なったから、眉毛が変になった
SNSのバズまとめ
SNSのバズまとめ一覧




