- すべて
- 画像・動画
並べ替え:新着順
絶対に出してほしいおすすめインターン🐼 🟩🌊三井住友海上火災保険🌊🟩 何よりも"人"を大事にしていることで有名な超優良企業の1dayインターンが応募開始です 30代前半で1000万が狙える高額な給与水準に加え、家賃の7割会社負担と全てにおいて文句なし ■インターン締切 11月18日(火)12:00 pic.x.com/kcN9eUF4ba
ペットサロンやペットシッターさんのためのペット事業者向け保険!入会受付は11月21日(金)まで。 人数単位で加入できる&一年更新制だから入会しやすく 保険会社は三井住友海上火災保険で安心です。この保険が付帯している『SAE取扱事業者会員』の入会を募集しております【zennitido.com】 pic.x.com/FJb4qePTmK
ペットサロンやペットシッターさんのためのペット事業者向け保険!入会受付は11月21日(金)まで。 人数単位で加入できる&一年更新制だから入会しやすく 保険会社は三井住友海上火災保険で安心です。この保険が付帯している『SAE取扱事業者会員』の入会を募集しております【zennitido.com】 pic.x.com/r55toB3uHx
水辺のごみ見っけ!の報告より(62) 津門川,武庫川,糸田川,その他(1府3県、計8カ所) 三井住友海上火災保険(株) 大阪自動車営業第一部 計13人 8/24~9/14 計ペットボトル:9、レジ袋:28、カップ型容器:2 近隣や旅行先などの水辺で社員それぞれが水辺のごみの調査をしました #水辺のごみ見っけ pic.x.com/76d8CwlFKM
【イベント情報】 12/21(日) 10:00より、三井住友海上火災保険株式会社主催の「宇都宮市中心市街地 親子地域清掃(ごみ拾い)」に #028ブレッキー と #BREXY が参加します。 イベント概要・参加申込はこちら utsunomiyabrex.com/news/detail/id… #BREX
✒️---・・・ NEWS ・・・---📄 ~地方創生に関する連携協定~ 磐田市と三井住友海上火災保険㈱浜松支店が 包括連携協定を締結しました🤝 ▼くわしくは facebook.com/iwatafunclub/p… pic.x.com/ULtvHbvIks
【パーク24presents #グランドスラム東京 2025🇯🇵🌍 】 / 📅大会1日目/女子57kg級 日本代表選手を紹介します📣 \ 【女子57kg級】 #玉置桃 (三井住友海上火災保険) #大森朱莉 (JR東日本) #白金未桜 (筑波大学2年) #髙野綺海 (日本エースサポート) チケット絶賛販売中‼️ pic.x.com/KryvaDkXeM
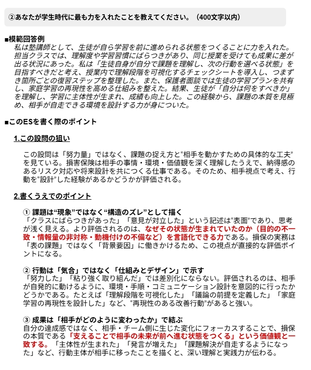
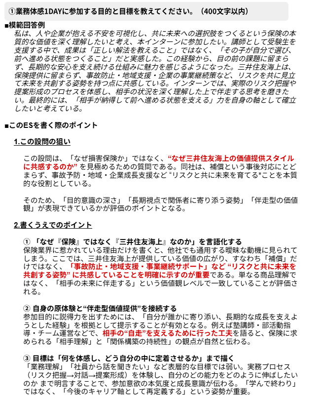
三井住友海上火災保険(締切:11/18)のインターンES模範解答例とそのポイントについて徹底解説しました 1dayで参加可能&書類選考のみなので、少しでも興味のある人は出しておきましょうね 【ガクチカに自信がない人は……】 pic.x.com/87rBr4SbDc
【パーク24presents #グランドスラム東京 2025🇯🇵🌍 】 / 📅大会1日目/女子52kg級 日本代表選手を紹介します📣 \ 【女子52kg級】 #阿部詩 (パーク24) #大森生純 (JR東日本) #坪根菜々子 (自衛隊体育学校) #藤城心 (三井住友海上火災保険) チケット絶賛販売中‼️ pic.x.com/wG4rRSUIJE
【我が社にも導入してほしい制度10選】 7位:育休同僚手当 nikkei.com/article/DGXZQO… 三井住友海上火災保険は、同僚が育休を取る際に3000円から10万円の一時金を給付しています。 pic.x.com/PPsKeF9jwe
クマ出没状況で日本郵便が一時的に集配業務見合わせの可能性 三井住友海上火災保険は在宅勤務や社有車の駐車場費用負担も(FNNプライムオンライン(フジテレビ系)) #Yahooニュース news.yahoo.co.jp/articles/277aa…
11/7(金)掲載スタートの仕事2 ―― 三井住友海上火災保険、クレディセゾン、セイコーエプソン、ヤマト運輸、ドン・キホーテ、サミット、スギ薬局、スイスポートジャパン ほか tenshoku.mynavi.jp/newjob/?utm_so… #マイナビ転職
【三井住友海上火災保険クマニュース】 三井住友海上火災保険は6日、社員の安全確保に向けクマ撃退スプレーの購入費を全額補助すると決定。 三井住友海上、社員へクマ対策 撃退スプレー費補助、出社調整も(共同通信) #Yahooニュース news.yahoo.co.jp/articles/c14e7…
🐻優勢ぢゃな✋(◦ˉ ˘ ˉ◦) クマ出没状況で日本郵便が一時的に集配業務見合わせの可能性 三井住友海上火災保険は在宅勤務や社有車の駐車場費用負担も msn.com/ja-jp/news/nat…
クマ出没状況で日本郵便が一時的に集配業務見合わせの可能性 三井住友海上火災保険は在宅勤務や社有車の駐車場費用負担も(FNNプライムオンライン(フジテレビ系)) #Yahooニュース approach.yahoo.co.jp/r/QUyHCH?src=h…
防衛省幹部は便利屋じゃないとか捨て台詞吐いてたけど、社会インフラや経済活動の危機への対処は防衛だと思う。 クマ出没状況で日本郵便が一時的に集配業務見合わせの可能性 三井住友海上火災保険は在宅勤務や社有車の駐車場費用負担も(FNNプライムオンライン) news.yahoo.co.jp/articles/277aa…
最近は冬眠しないクマもいるみたいだね。町には食料もあるしな。 クマ出没状況で日本郵便が一時的に集配業務見合わせの可能性 三井住友海上火災保険は在宅勤務や社有車の駐車場費用負担も(FNNプライムオンライン(フジテレビ系)) news.yahoo.co.jp/articles/277aa…
クマ出没状況で日本郵便が一時的に集配業務見合わせの可能性 三井住友海上火災保険は在宅勤務や社有車の駐車場費用負担も #FNNプライムオンライン fnn.jp/articles/-/956…
🆕金融専門職アクチュアリーの冬季インターンシップ情報 ✅かんぽ生命保険 ✅東京海上日動火災保険 ✅三井住友海上火災保険 ✅日本生命保険 ✅JA共済連 ほか #27卒 #インターンシップ rikeinavi.com/job_search/res…
【第47回関東地区大学・社会人準硬式野球王座決定戦】 決勝 対三井住友海上火災保険株式会社 試合終了 三井住| 000 000 000 =0 専 大| 010 000 000 =1 多賀谷-井上 baseball.omyutech.com/CupHomePageSok…
【第47回関東地区大学・社会人準硬式野球王座決定戦】 決勝 対三井住友海上火災保険株式会社 6回終了 三井住| 000 000 専 大| 010 000 多賀谷-井上 baseball.omyutech.com/CupHomePageSok…
【第47回関東地区大学・社会人準硬式野球王座決定戦】 決勝 対三井住友海上火災保険株式会社 3回終了 三井住| 000 専 大| 010 多賀谷-井上 baseball.omyutech.com/CupHomePageSok…
【第47回関東地区大学・社会人準硬式野球王座決定戦配信情報】 また本日の三井住友海上火災保険株式会社との試合につきまして、弊部インスタグラムアカウント@senshu_junkoにて<ライブ配信>いたします。 選手たちの熱い一戦をぜひご覧ください。 ご声援の程よろしくお願いいたします。
【第47回関東地区大学・社会人準硬式野球王座決定戦】 本日11月3日(月)9時45分より俣野公園・横浜薬大スタジアムにて三井住友海上火災保険株式会社との決勝が行われます。 下記のリンクから速報がご覧いただけます。 baseball.omyutech.com/CupHomePageSok… 応援よろしくお願いいたします。
📉アスクル止まって 無印オンラインストアも止まって 損害すごいだろうなぁ。。 こわっランサムウェアのに強みがある 保険会社🏢 三井住友海上火災保険株式会社(略称「三井住友海上」)です。|fair_godwit545 @1XNIkn24CF51053 note.com/fair_godwit545…
27卒【🔔応募必須インターン🔔】 ■三井住友海上火災保険 ⏰締切:1/8 ・2daysのインターンで募集が入りました!!! ・文理不問で応募可 ・インターン参加による優遇可能性あり (※少なくとも面接でかなり使える) ・応募はES+適性検査のみとタイパ抜群 pic.x.com/mnEDm0rTIM
【慶應野球部の進路先が流石すぎる件】 三井住友海上火災保険 3人 三菱UFJ銀行 2人 キーエンス 2人 サントリーホールディングス 2人 ゴールドマン・サックス 2人 東京大学大学院 進学 1人 三菱UFJ信託銀行 1人 トヨタ自動車 1人 アマゾンジャパン 1人 みずほ証券 1人 フジテレビジョン 1人 pic.x.com/84qHjsS9sh
【慶應義塾大学 野球部の進路先が流石すぎる件】 三井住友海上火災保険 3人 三菱UFJ銀行 2人 キーエンス 2人 サントリーホールディングス 2人 ゴールドマン・サックス 2人 東京大学大学院 進学 1人 三菱UFJ信託銀行 1人 トヨタ自動車 1人 アマゾンジャパン 1人 みずほ証券 1人 pic.x.com/I8CRONrycc
#宇宙保険 の第一人者 #林洋史 さん(三井住友海上火災保険(株)宇宙開発チーム 上席スペシャリスト) さすが宇宙人! 腕にはBioceramic MoonSwatchがキラリ🌛⌚️ 🔽林さんの #宇宙大学 アーカイブ編集中 spaceuniversity.jp/post-20251024/ 宇宙保険の入門編の教科書のような講演でした👏 #SpaceWeek2025 pic.x.com/mqRG6GBJJq
自動車事故で死亡した男性が加入していた人身傷害保険の請求権が相続財産に当たるかどうかが争われた訴訟の上告審判決が30日、最高裁であった 第1小法廷は保険約款条項などから「相続財産に属する」と判断し、三井住友海上火災保険側の上告を棄却した 保険金の支払いを命じた一、二審判決が確定した
返信先:@kuro96neko05なお「あいおいニッセイ同和損害保険」と「三井住友海上火災保険」の合併後の名前は「三井住友海上あいおい損害保険」になる模様。縮 め る 努 力 を し ろ
三井住友海上火災保険株式会社(英: Mitsui Sumitomo Insurance Company, Limited)は、東京都千代田区神田駿河台に本社を置く、日本の損害保険会社。 2027年4月を目途にMS&ADインシュアランスグループの下であいおいニッセイ同和損害保険との合併が計画されている。 Wikipedia
人気ポスト
東京赤坂にできたコメダ珈琲の話なんですけど。ココ、トイレで日本で一番高級なToToのネオレストNX (定価70万円)使ってるんですよ。流石我らがコメダ、金の使い方間違ってない?
友達から謎の台湾みやげもらった
鬼頭はるか、「盗作の濡れ衣でクラスメイトからトウサクと呼ばれ疎まれる」までなら並の脚本家でも多分書けるんだけど 「仲のいいクラスメイトからも朗らかにトウサクと呼ばれ続ける」をさらっと入れてくるのが井上敏樹の凄さなんだよね
熊轢いた...
コンビニの前にあるU字型のポールは、ロバや馬と訪れた客のために設置されている、ということをご存知でしょうか。
この前拾った香水瓶、洗浄後に内側が乾いてきたらかなり銀化してました
ズボラ主婦がついやってしまうこと
電池の向きの+を+ネジで表してるの超クールだな…
広末涼子が入店
今日ポイフル食べてた息子、「まま、これはーとだからままがたべて。ままがだいすきだから」と持ってきてくれたのに、ままはあなたをひどい髪型にしてしまいました(泣いてる)
SNSのバズまとめ
SNSのバズまとめ一覧



