自動更新

並べ替え:新着順

メニューを開く

機構債よりも低金利で提供するフラット35は今かなりお得な状況にありますが、これがいつまでも続くわけではありません。いつ終わるのか?終わる前に利用できるか?という点も考えておかねばならない。#住宅ローン #フラット35 #機構債 #住宅金融支援機構 pic.x.com/dtR0eJ5pCh

千日太郎@sennichtaro

メニューを開く

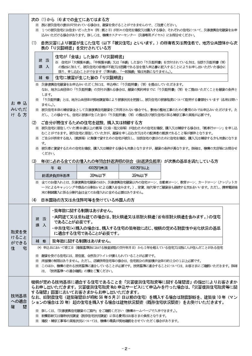
災害復興住宅融資のご案内<一般災害>(簡易版・リーフレット) 令和6年能登半島地震関連情報 独立行政法人 住宅金融支援機構より なお 2025年10月1日現在の 情報です #能登半島地震 #住宅金融支援機構 #石川県 #輪島市 #珠洲市 #融資 pic.x.com/nKBlB99w8r

神戸の月の灯り.@Kobebay30th

メニューを開く

石川県珠洲市(役所)より 住宅金融支援機構では、住まいの再建に関する資金相談会を開催しています。 事前の申し込みは不要です。 お気軽にお越しください。 (開催日時)10月2日(木) ⏰9:00~13:00 珠洲市産業センターにて #珠洲市 #石川県 #住宅金融支援機構 #能登半島地震 pic.x.com/1p64nEUBsn

神戸の月の灯り.@Kobebay30th

メニューを開く

話し合う場がないまま進めないでください。 住宅金融支援機構さん ちゃんと説明してください。 #フラット35 #住宅金融支援機構 #支払督促 x.com/aruhi_higaisha…

アルヒフラット35被害者同盟公式アカウント@aruhi_higaisha

続報!! #フラット35 自宅が競売に? 自宅を奪われ、引っ越し先が見つからないあの契約者の今・・・ #住宅金融支援機構 #支払督促 2025年6月、ある家に届いた一本の電話から始まった不可解な事件の続報!改めて、被害者にその後の状況を聞く! youtu.be/1Qq9qgQSND0?si…

N.Kの被害者@NK27805394

メニューを開く

返信先:@aruhi_higaisha対話もさせてもらえず、ただただ一方的に自宅を奪われるなんて、人を追い詰めるのが仕事なんですか? #住宅金融支援機構 #フラット35

詐欺師成敗@sagishi_seibai

メニューを開く

住宅金融支援機構さん 何を確認しているんですか? どう判断しているんですか? 契約者に詳細な説明をしてから対応してください。 #フラット35 #住宅金融支援機構 #支払督促 x.com/aruhi_higaisha…

アルヒフラット35被害者同盟公式アカウント@aruhi_higaisha

続報!! #フラット35 自宅が競売に? 自宅を奪われ、引っ越し先が見つからないあの契約者の今・・・ #住宅金融支援機構 #支払督促 2025年6月、ある家に届いた一本の電話から始まった不可解な事件の続報!改めて、被害者にその後の状況を聞く! youtu.be/1Qq9qgQSND0?si…

不動産投資詐欺被害者 一致団結 #相互フォロー@De0O2daKt4T43D

メニューを開く

ずさんを通り越して信じられない話です! #住宅金融支援機構 #支払督促 x.com/aruhi_higaisha…

アルヒフラット35被害者同盟公式アカウント@aruhi_higaisha

続報!! #フラット35 自宅が競売に? 自宅を奪われ、引っ越し先が見つからないあの契約者の今・・・ #住宅金融支援機構 #支払督促 2025年6月、ある家に届いた一本の電話から始まった不可解な事件の続報!改めて、被害者にその後の状況を聞く! youtu.be/1Qq9qgQSND0?si…

世の中建て直し隊@vGoh8ZowfP1rOUP

メニューを開く

こんなおかしな話があってはならない #住宅金融支援機構 #フラット35 x.com/GameSet22/stat…

人生ハードモード@GameSet22

続報。 当たり前に対応がひどい住宅金融支援機構ですね x.com/aruhi_higaisha…

一日一善@pDzxJttAxfpMNnf

メニューを開く

返信先:@aruhi_higaisha1競売に追い込まれる前に、他の救済策や相談先はなかったのでしょうか? #住宅金融支援機構 は本当に利用者を守る立場にあるのか、改めて問いたいですね。 #フラット35

まいく@0b_gik

メニューを開く

【宅建試験】  令和6年(2024年)10月 問46 住宅金融支援機構 UPしました。 youtu.be/ExIkilFzevc いつも、ご視聴いただきましてありがとうございます。 #宅建一問一答 #宅建試験 #住宅金融支援機構 pic.x.com/nRODrXzW1H

さくら🌸@sakura06260118

メニューを開く

アルヒの不正融資問題なかなか闇が深そう… 住宅金融支援機構も動きが悪いよなぁ🤔 #SBIアルヒ #住宅金融支援機構 x.com/aruhi_higaisha…

アルヒフラット35被害者同盟公式アカウント@aruhi_higaisha

先日AF35被害者同盟でのリアル会議を行いました。 未だに増える被害者がいる中で、 #SBIアルヒ と #住宅金融支援機構 は第三者委員会の設置を未だにしていません。 この問題の解決のためには必要不可欠です。 #フラット35 を利用したことがあるひとは、今一度ご確認を!

メニューを開く

#ディープロ #グラッドスタイル #SBIアルヒ #住宅金融支援機構 #フラット35 金融機関と同時に不動産会社へのメスも必要と思います x.com/aruhi_higaisha…

アルヒフラット35被害者同盟公式アカウント@aruhi_higaisha

先日AF35被害者同盟でのリアル会議を行いました。 未だに増える被害者がいる中で、 #SBIアルヒ と #住宅金融支援機構 は第三者委員会の設置を未だにしていません。 この問題の解決のためには必要不可欠です。 #フラット35 を利用したことがあるひとは、今一度ご確認を!

人生ハードモード@GameSet22

メニューを開く

返信先:@aruhi_higaisha1住宅金融支援機構なぜそのような事を、、、、!? #住宅金融支援機構 #支払督促 #フラット35

不動産投資詐欺被害者 一致団結 #相互フォロー@De0O2daKt4T43D

メニューを開く

先日AF35被害者同盟でのリアル会議を行いました。 未だに増える被害者がいる中で、 #SBIアルヒ#住宅金融支援機構 は第三者委員会の設置を未だにしていません。 この問題の解決のためには必要不可欠です。 #フラット35 を利用したことがあるひとは、今一度ご確認を! pic.x.com/wmFAlL1yHP

アルヒフラット35被害者同盟公式アカウント@aruhi_higaisha

メニューを開く

2007年に住宅金融公庫は廃止され、民間と連携する住宅金融支援機構へ。国費の優先度から仕方ないと理解しつつも、今は外資流入で実需層が郊外へ。もしあのまま公庫が続いていれば…とつい詮無い夢想をしてしまいます🏠💭🌏 #東大阪暮らし #住宅金融公庫 #住宅金融支援機構 #マンション投資 #フラット35 pic.x.com/QbQfoSN3XL

有限会社 潮住建@ushiojyuken

メニューを開く

フラット35 続報!! フラット35 / 自宅が競売に? 自宅を奪われ、引っ越し先が見つからない / あの契約者の今・・・ #住宅金融支援機構 #支払督促 youtube.com/shorts/pr5hG1Y… @YouTubeより

メニューを開く

続報!! フラット35 / 自宅が競売に? 自宅を奪われ、引っ越し先が見つからない / あの契約者の今・・・ #住宅金融支援機構 #支払督促 youtube.com/shorts/pr5hG1Y… @YouTubeより 住宅金融支援機構は何故、罪の無い消費者を奈落の底に突き落とすのか?

天真爛漫🌻🐸@youandiarefree

メニューを開く

フラット35 続報!! フラット35 / 自宅が競売に? 自宅を奪われ、引っ越し先が見つからない / あの契約者の今・・・ #住宅金融支援機構 #支払督促 youtu.be/1Qq9qgQSND0?si… @YouTubeより

困難を乗り越える先に幸せは来るのか。@9JG5iZkA4KRRNOg

メニューを開く

フラット35 続報!! フラット35 / 自宅が競売に? 自宅を奪われ、引っ越し先が見つからない / あの契約者の今・・・ #住宅金融支援機構 #支払督促 youtu.be/1Qq9qgQSND0?si… @YouTubeより

今日も戦う@m58PgOYALcBRhP8

メニューを開く

フラット35 続報!! フラット35 / 自宅が競売に? 自宅を奪われ、引っ越し先が見つからない / あの契約者の今・・・ #住宅金融支援機構 #支払督促 youtu.be/1Qq9qgQSND0?si… @YouTubeより

仏と鬼2つの心が入り乱れる@D00ywVfHEaK0x6Q

メニューを開く

フラット35 続報!! フラット35 / 自宅が競売に? 自宅を奪われ、引っ越し先が見つからない / あの契約者の今・・・ #住宅金融支援機構 #支払督促 youtu.be/1Qq9qgQSND0?si… @YouTubeより

ソフトクリーム@HoyhQd3

メニューを開く

フラット35 続報!! フラット35 / 自宅が競売に? 自宅を奪われ、引っ越し先が見つからない / あの契約者の今・・・ #住宅金融支援機構 #支払督促 youtu.be/1Qq9qgQSND0?si… @YouTubeより

明日も元気!今日も元気!@9Bd92ILKTjS2jbM

メニューを開く

続報!! フラット35 / 自宅が競売に? 自宅を奪われ、引っ越し先が見つからない / あの契約者の今・・・ #住宅金融支援機構 #支払督促 youtu.be/1Qq9qgQSND0?si… @YouTubeより フラット35 自宅が競売

メニューを開く

続報!! フラット35 / 自宅が競売に? 自宅を奪われ、引っ越し先が見つからない / あの契約者の今・・・ #住宅金融支援機構 #支払督促 youtu.be/1Qq9qgQSND0?si… via @YouTube フラット35の対応は、いかがなものでしょう 。 説明もなし、話し合いもなしで自宅が競売なんて、 酷すぎます。

hanamichi【相互フォロー】@anzaisensei0330

メニューを開く

驚きの出来事です。 続報!! フラット35 / 自宅が競売に? 自宅を奪われ、引っ越し先が見つからない / あの契約者の今・・・ #住宅金融支援機構 #支払督促 youtu.be/1Qq9qgQSND0?si… @YouTubeより

Forever Life@Forever4731

メニューを開く

続報!! フラット35 / 自宅が競売に? 自宅を奪われ、引っ越し先が見つからない / あの契約者の今・・・  本当に腹立つことばかり 住宅金融支援機構はどこを向いて仕事してるんだ! #住宅金融支援機構 #支払督促 youtu.be/1Qq9qgQSND0?si… @YouTubeより

三枚橋城🌈@rodo8501

メニューを開く

フラット35 自宅が競売 続報!! フラット35 / 自宅が競売に? 自宅を奪われ、引っ越し先が見つからない / あの契約者の今・・・ #住宅金融支援機構 #支払督促 youtu.be/1Qq9qgQSND0?si… @YouTubeより

メニューを開く

続報!! フラット35 / 自宅が競売に? 自宅を奪われ、引っ越し先が見つからない / あの契約者の今・・・ #住宅金融支援機構 #支払督促 youtu.be/1Qq9qgQSND0?si… @YouTubeより これまた大変なことが…

にんにく卵黄#フォロバ100@ninningenki

メニューを開く

冨谷さんの思いやりに、我に返り、勇気づけられる。 続報!! フラット35 / 自宅が競売に? 自宅を奪われ、引っ越し先が見つからない / あの契約者の今・・・ #住宅金融支援機構 #支払督促 youtu.be/1Qq9qgQSND0?si… @YouTubeより

メニューを開く

続報!! フラット35 / 自宅が競売に? 自宅を奪われ、引っ越し先が見つからない / あの契約者の今・・・ #住宅金融支援機構 #支払督促 youtu.be/1Qq9qgQSND0?si… @YouTubeより フラット35で利用して 自宅が競売にかけられてしまう

superxl125r@superxl125r

メニューを開く

新しい家を探すたび、信用情報で落とされる。普通の生活を送ることすら難しくされる理不尽。 フラット35 自宅が競売 続報!! フラット35 / 自宅が競売に? 自宅を奪われ、引っ越し先が見つからない / あの契約者の今・・・ #住宅金融支援機構 #支払督促 youtu.be/1Qq9qgQSND0?si… @YouTubeより

北海のくーちゃん@23nV9J5KrA28886

メニューを開く

金融機関の対応ひとつで、人の人生が丸ごと変わってしまう。これって正常な仕組みなのか? フラット35 自宅が競売 続報!! フラット35 / 自宅が競売に? 自宅を奪われ、引っ越し先が見つからない / あの契約者の今・・・ #住宅金融支援機構 #支払督促 youtu.be/1Qq9qgQSND0?si… @YouTubeより

ほろけうちゃん@ExERpHc6G889013

メニューを開く

住宅ローンが止められ、次の賃貸も借りられない。生活の基盤を奪われることがどれほど残酷か。 フラット35 自宅が競売 続報!! フラット35 / 自宅が競売に? 自宅を奪われ、引っ越し先が見つからない / あの契約者の今・・・ #住宅金融支援機構 #支払督促 youtu.be/1Qq9qgQSND0?si… @YouTubeより

おんせんかぴばらさん@Zdk3kJXQxm72113

メニューを開く

自分の家を追われ、信用情報に傷までつけられる。金融機関に人生を握られる恐怖を感じた。 フラット35 自宅が競売 続報!! フラット35 / 自宅が競売に? 自宅を奪われ、引っ越し先が見つからない / あの契約者の今・・・ #住宅金融支援機構 #支払督促 youtu.be/1Qq9qgQSND0?si… @YouTubeより

北国のはぐれカラス@Qz9Uw

メニューを開く

「いきなりレッドカードじゃなくて、イエローカードを出してほしい」――本当にその通りだと思う。 フラット35 自宅が競売 続報!! フラット35 / 自宅が競売に? 自宅を奪われ、引っ越し先が見つからない / あの契約者の今・・・ #住宅金融支援機構 #支払督促 youtu.be/1Qq9qgQSND0?si… @YouTubeより

まるまるさんじー@VcVbp

メニューを開く

続報!! フラット35 / 自宅が競売に? 自宅を奪われ、引っ越し先が見つからない / あの契約者の今・・・ #住宅金融支援機構 #支払督促 youtu.be/1Qq9qgQSND0?si… @YouTubeより

solaris@solaris55

メニューを開く

続報!! フラット35 / 自宅が競売に? 自宅を奪われ、引っ越し先が見つからない / あの契約者の今・・・ #住宅金融支援機構 #支払督促 youtu.be/1Qq9qgQSND0?si… via @YouTube フラット35 自宅が競売

taka1408225@taka1408225

トレンド0:14更新

  1. 1

    エンタメ

    もう中

  2. 2

    エンタメ

    チーム母性

    • バカ息子
    • 甘やかされ
    • こーち
    • 優吾
    • 髙地くん
  3. 3

    ロイヤルファイト

    • 菅原隆一
    • オースミムーン
    • クソ騎乗
    • 未勝利戦
    • ロイヤル
    • 2着
    • ファイト
  4. 4

    食べて寝る

  5. 5

    BOOST

    • 衝撃に備え
    • Music
  6. 6

    有馬記念

    • 5時間後
    • シングレ
    • 中山競馬場
  7. 7

    エンタメ

    矢本悠馬

    • 藤森慎吾
    • 北村匠海
    • ダジャレ
    • 12名
  8. 8

    新潟競馬場

    • 武豊さん
    • またしても何も知らない
    • 次走
    • プロデューサーが
    • 6週間
    • 東京競馬場
  9. 9

    ファニキ

    • マイネルファンロン
    • ウイングドイル
    • 俳優デビュー
    • ファンロン
    • 武さん
    • またしても何も知らない
    • ちいはな
    • 北海道出身
    • デビューおめでとう
    • マイネル
    • マイネルホウオウ
  10. 10

    安曇野市議会議員選挙

    • 安曇野市議選
20位まで見る

人気ポスト

よく使う路線を登録すると遅延情報をお知らせ Yahoo!リアルタイム検索アプリ
Yahoo!リアルタイム検索アプリ