自動更新

並べ替え:新着順

メニューを開く

#安全衛生 ・環境委員会による講習会を10月1日に開催、オンラインを含め60名近くの方に参加いただきました🙇 「溶接の安全・衛生を取り巻く最近の環境」をテーマに、#労働安全衛生規則 の最新情報など6件の講演が行われました。総合討論では参加者より多くの質問が出て、関心の高さがうかがえました。 pic.x.com/PQrf0PCTuB

日本溶接協会@jwes5823

メニューを開く

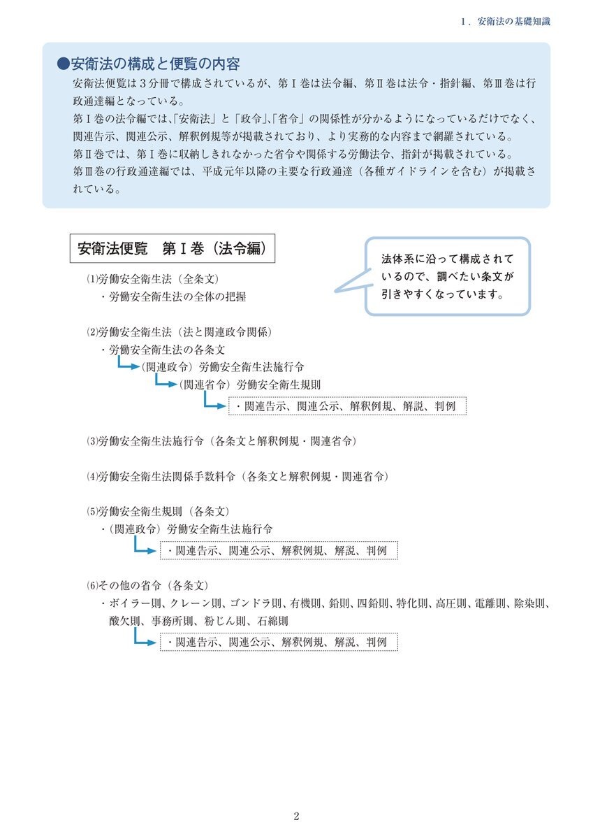
『安衛法便覧 令和7年度版』 間もなく発売開始です 労働安全衛生担当者必携の ロングセラー法令集 令和7年度版! 『安衛法便覧 令和7年度版』の 上手な使い方を少しご紹介 chosakai.co.jp/publications/3… #安衛法 #労働安全衛生法 #労働安全衛生規則 #法令集 pic.x.com/zcGiTKJaWJ

労働調査会 制作局@shuppan_rc

メニューを開く

この高さでも頭や背中から落ちたらどうなるか、想像出来ないなら、行政側の担当部署も自分の仕事は普段使わないし関係ないと思っている業者も、仕事辞めろ。 持ってたり、着用してても使用しなければ意味無いし、 #労働安全衛生規則 守れよ。 #秋田県 #秋田市 #墜落制止用器具 #安全帯 #ヘルメット x.com/kowa_maji222/s…

【厳選】マジで怖い動画@kowa_maji222

怖すぎる…😱😱😱

鎌田柊(通称)@tonarinomugi

メニューを開く

【動画公開】 2025年6月1日施行の改正安衛則 企業の熱中症対策が法的義務に。違反すると罰則も。 従業員を守り、企業の法的リスクを回避するための重要ポイントを解説します。 📍動画はこちら youtu.be/_XrhdXY4ZTo #熱中症対策 #労務管理 #企業法務 #弁護士 #労働安全衛生規則

弁護士法人長瀬総合法律事務所@nagasesogo

トレンド7:13更新

  1. 1

    ニュース

    ドレーク海峡

    • 南米中部
    • M7.8
    • 地震による
    • 津波発生
    • 津波の影響
    • 地震情報
    • 震源地は
    • 遠地地震に関する情報
    • 大きな地震
    • 地震の規模
    • 海外地震
    • 86%
  2. 2

    ニュース

    マグニチュード7.8

    • 南米中部
    • 地震による
    • 津波発生
    • 津波の影響
    • 午前5時
  3. 3

    ITビジネス

    追加関税

    • 米 中国
    • レアアース
    • 関税をかける
    • トランプ氏
    • ロイター
  4. 4

    ITビジネス

    公明党・斉藤

    • 連立離脱
    • 1年前から
    • 斉藤代表
    • 企業・団体献金
    • 団体献金
  5. 5

    アニメ・ゲーム

    トライガン

    • 全12話
  6. 6

    癸丑

    • 平成37年
  7. 7

    ITビジネス

    関税引き上げ

    • 中国からの輸入品
    • 中国への関税
    • 習近平国家主席
    • 米国市場
    • 中国関税
    • 米大統領
    • SP500
  8. 8

    ITビジネス

    関税100%

    • 対中関税100%追加
    • 対中関税
    • レアアース
    • トランプ氏
  9. 9

    ほとんど停滞

    • 台風23
    • 鹿児島県
    • 奄美大島
    • 注意してください
    • 3時
    • 台風23号
    • 台風情報
  10. 10

    エンタメ

    小林幸子さん

    • 木梨の会
    • 小林幸子
20位まで見る

人気ポスト

電車遅延(在来線、私鉄、地下鉄)

遅延している路線はありません

全国の運行情報(Yahoo!路線情報)
よく使う路線を登録すると遅延情報をお知らせ Yahoo!リアルタイム検索アプリ
Yahoo!リアルタイム検索アプリ