- すべて
- 画像・動画
並べ替え:新着順
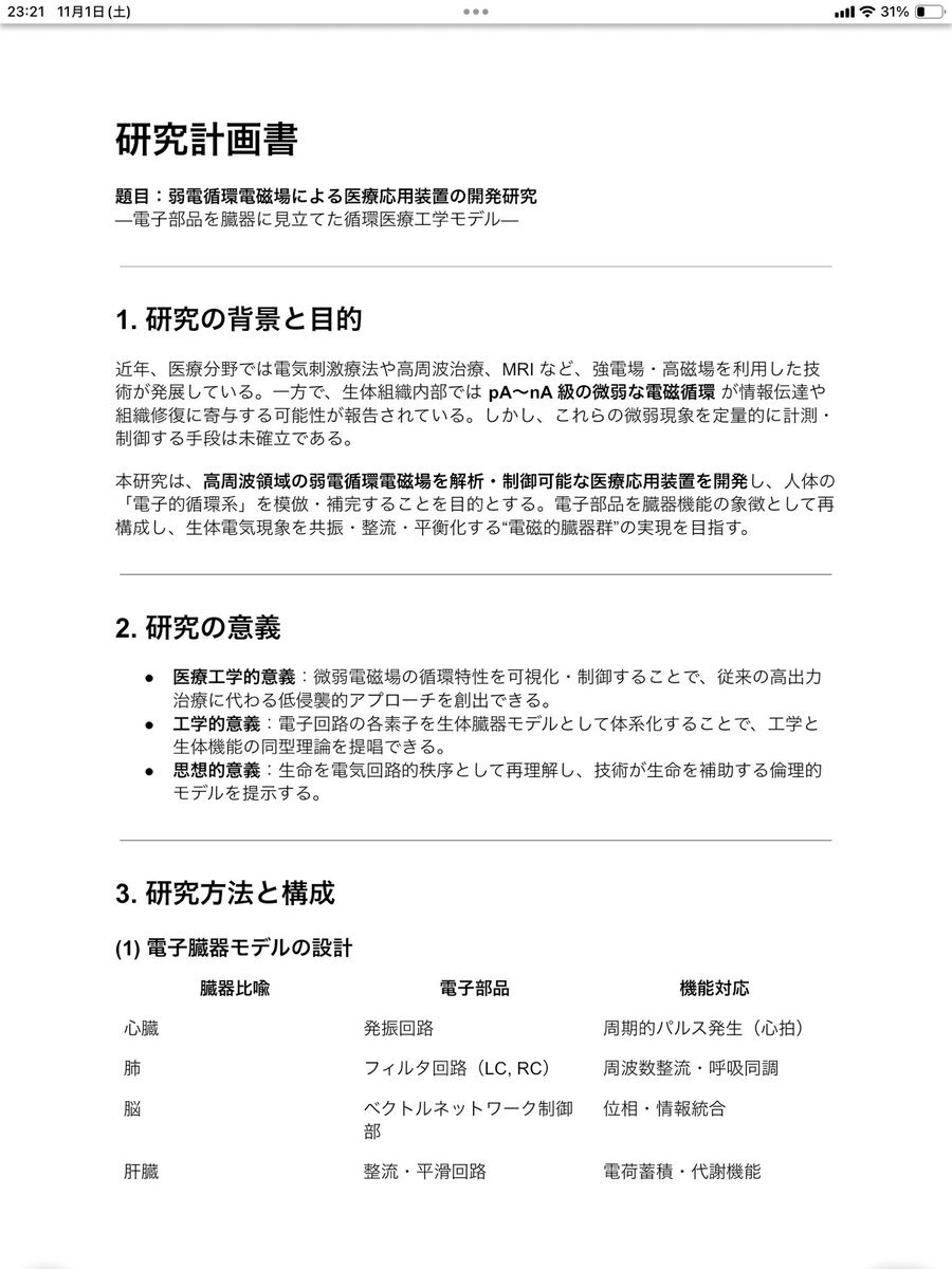
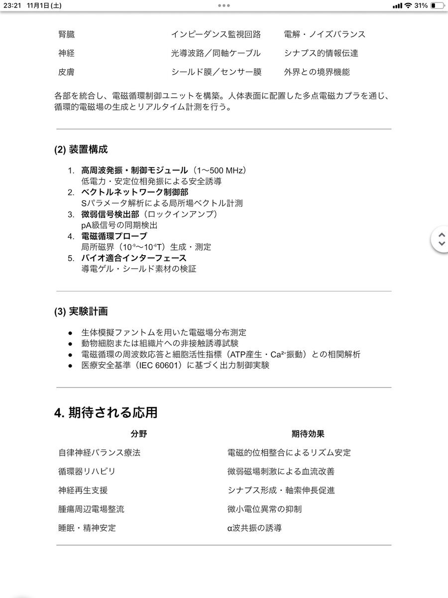
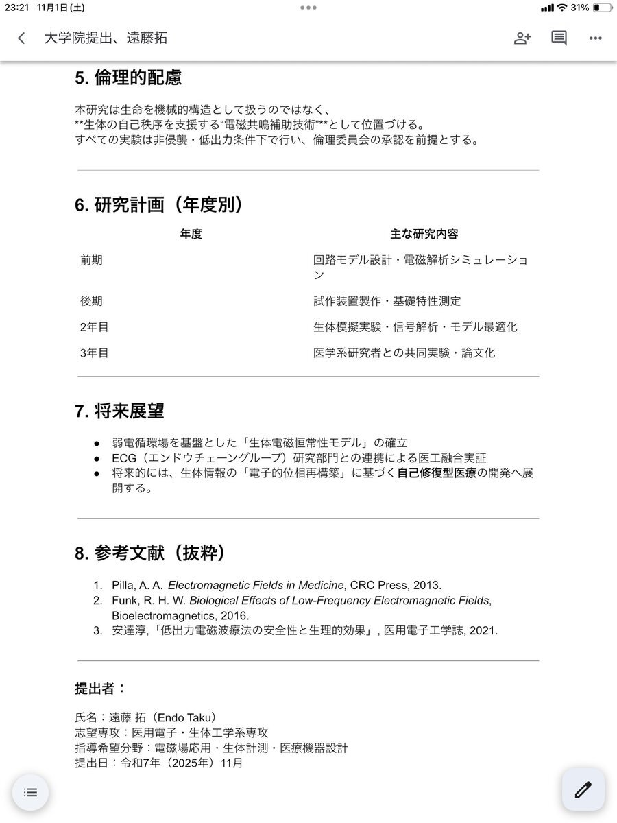
#研究計画書 題目:弱電循環電磁場による医療応用装置の開発研究 —電子部品を臓器に見立てた循環医療工学モデル— #一関市在住遠藤拓、@123_fujino、#日本医科大 pic.x.com/LnM6mGZHmK
社会人が陥りがちな “心理系大学院受験の落とし穴”とは? ――――――――― ──失敗しないための 5つのチェックポイント ――――――――― |大学院・大学編入専門塾 京都コムニタス @communitas_lab note.com/kcommunitas202… #院試 #臨床心理士 #公認心理師 #社会人 #試験対策 #研究計画書 #個別コーチング
社会人が 心理系大学院に落ちる本当の理由 ――――――――――――― 〜検索ばかりで終わらないために〜 ――――――――――――― |大学院・大学編入専門塾 京都コムニタス @communitas_lab note.com/kcommunitas202… #院試 #臨床心理士 #公認心理師 #社会人 #試験対策 #研究計画書 #個別コーチング
「自分の勉強への“イメージ”がわかる!」 ―――――――――――― 社会人のための 個別コーチング体験で手に入ること 【その②】 ―――――――――――― |大学院・大学編入専門塾 京都コムニタス @communitas_lab note.com/kcommunitas202… #院試 #臨床心理士 #公認心理師 #試験対策 #研究計画書 #志望理由書
社会人が 心理系大学院に落ちる本当の理由 ――――――――――――― 〜検索ばかりで終わらないために〜 ――――――――――――― |大学院・大学編入専門塾 京都コムニタス @communitas_lab note.com/kcommunitas202… #院試 #臨床心理士 #公認心理師 #社会人 #試験対策 #研究計画書 #個別コーチング
人気ポスト
14号車の2階めっちゃ空室あるんだけどナニコレ 東京発車時点でこんなに空いてんのあんま見た事無いような
英検一級の単語が必要か問題 in イギリス
【🐶】山本由伸の愛犬・カルロス、大谷翔平になつく愛嬌たっぷりの一面も news.livedoor.com/article/detail… 2月に初めてメディアの前に現れた際には、大谷の愛犬・デコピンと一緒に走る姿や、大谷のもとにやってくると、嫌がらずなでられている姿もみせていた。
秋田県民何してるの?こんな人当選させて…
存在が当たり前すぎてあまり注目されませんが、ヒルトン福岡の大きさと美しさは誇っていいと思う。 地上36階140m越えで全てが客室。1000室以上の巨大なホテル。 「君の膵臓をたべたい」でも登場したホテルです。
9年前、なけなしの貯金をはたいて小さな本屋を始めた。1年持てばいいだろうと周囲も本人も思っていた。気が付けばまだ店は存在している。貯金も体力も時間も沢山のことを費やして尚まだここにしがみ付いている。一体自分は何をやっているのだろうと思わなくもないが、毎日本の山に埋もれながら生きてい
【懸念】香川県さぬき市で養殖カキが大量死、8~9割死滅は50年で初 news.livedoor.com/article/detail… 養殖カキの産地、香川県さぬき市の志度湾でカキが大量死したという。同市の鴨庄漁業は、このままの状況が続くと例年の2割から3割程度の水揚げ量になる心配があるとしている。
芸能人ってまじみんな実物レベチやけど、生で見て個人的に度肝抜かれたのはアイリンとシュファ
申し訳ございません。
YouTubeとか知らない人
SNSのバズまとめ
SNSのバズまとめ一覧







