- すべて
- 画像・動画
並べ替え:新着順
小金井市納税課では令和7年11月22日(土)に休日窓口を開設します。市税等の納付や納付相談にご利用ください。時間は午前9時~午後1時です。 なお、納税証明書の発行及び口座振替申請の受付は行っていませんのでご注意ください。 city.koganei.lg.jp/kurashi/kurasi… #koganei #小金井市
前武蔵野市長の松下玲子氏も同じことを言ってましたねえ。先の衆院選の公開討論会で強みを聞かれてメンタルが強みだと。田久保真紀氏と同じタイプかな? #立憲民主党 #立憲民主党いらない #武蔵野市 #西東京市 #小金井市 pic.x.com/OF1CblBPJo x.com/yomiuri_online…
【公民館東分館】 「森の国・ラオスの魅力」第2回では、国土の大半を占める森林とメコン川が育くんだ独自の文化について、東京外国語大学の菊池陽子先生にお話しいただきました。愛子さまのご訪問と重なり、受講者のラオスへの関心が一段と高まる回となりました。#小金井市 #公民館 #ラオス pic.x.com/xO39GMLSk9
第4次明日の小金井教育プラン(案)のパブリックコメントを募集します 【募集期間】令和7年11月20日(木)~令和7年12月19日(金)(必着) 詳細は、以下をご覧ください。 city.koganei.lg.jp/shisei/seisaku… #koganei #小金井市 #教育プラン #教育 #パブリックコメント #パブコメ
【小金井市教育大綱(案)パブリックコメント募集】 令和7年11月20日(木)~令和7年12月19日(金)の期間で、小金井市教育大綱(案)に対するパブリックコメントを募集します。 詳細はHPをご覧ください。 city.koganei.lg.jp/shisei/seisaku… #koganei #小金井市 #教育大綱 #パブリックコメント
#小金井パークヴィラ です🥳 入居者の皆さまに安心して暮らして頂くため、現在エレベーターをリニューアル工事中です🚧💁♀️ 期間中、体操やレクリエーションは、各階ごとに🕺🎶 毎週火曜日の"リハビリ体操"は、講師の方のご協力で各階の廊下で実施して頂きました✨ #介護付き有料老人ホーム #小金井市 pic.x.com/RuyV6KHxEh
カスハラ条例がもしや悪用されようとしてる?? 今日の委員会での漢人あきこの質問にご注目ください。(スタッフN) ライブ配信※漢人さんは夕方です nws.stage.ac/metro-tokyo-st… #漢人あきこ #都議会 #小金井市 #カスハラ x.com/kandoakiko/sta…
今日は都市整備委員会「都市整備局」事務事業質疑 大会派から順番に1人づつ質問するので私は夕方 質問は6項目の予定です。 都市計画道路はじめどの問題も重要ですが、6)カスハラ条例関連については「カスハラ対策法」の動きもある中、大問題です。 #都議会 #グリーンな東京 #都市整備委員会
\#ライトアップイベント にでかけよう/ 2025年11月22日23日、東京都 #小金井市 の #江戸東京たてもの園 で夜間特別開園 紅葉とたてもののライトアップが開催されます🍁🏮 pic.x.com/6n8tuR8Rxf
【早期終了!】 ◆小金井市でおトクにお買い物キャンペーン 本キャンペーンは、令和7年11月30日(日曜)に終了予定でしたが、好評につき還元額上限(1億3,000万円)に達する見込みとなったため、令和7年11月27日(木曜)をもって早期終了します。 city.koganei.lg.jp/kurashi/sangyo… #小金井市 pic.x.com/rByGslLBkS
ランチオープンします😀 本日の海鮮丼はサンマ入り🐟️ 公式LINEのお友達登録でドリンク100円引きorみそ汁サービスです😆 ご来店お待ちしておりますm(_ _)m #小金井市 #キャッシュレスキャンペーン #東小金井 #ランチ #ヒガコ #ランチ #居酒屋 pic.x.com/ABNMudk9ee
◆11/27(木)で終了します 小金井市でおトクにお買い物キャンペーン (キャッシュレス決済還元キャンペーン) ※還元額(1.3億円)に達する見込みのため city.koganei.lg.jp/smph/kurashi/s… #小金井市
小金井市長、ご来場ありがとうございました! #防災訓練コンサート #小金井宮地楽器ホール #小金井市民交流センター #小金井市 x.com/shirai106/stat…
小金井宮地楽器ホールにて「防災訓練コンサート」を実施しています。『こがねいガラ・コンサート』の中心メンバーで結成されたユニット・ムジカこがねいの公演中に大地震が発生し火災が確認されたため来場者も避難するという訓練。スタッフの案内・誘導とともに、来場者にとっても経験となりますね。
【消防団員募集中】 消防団は、消火活動や救助活動を行うほか、防火指導や防災教育、巡回広報など、地域の防災力向上に不可欠な役割を担っています。 小金井市消防団では、地域の防災リーダーとなる消防団員を募集しています。 city.koganei.lg.jp/smph/kurashi/4… #小金井市 #小金井市消防団 #団員募集 #消防団 pic.x.com/r3yw8XsVC5
【第4次明日の小金井教育プラン(案)パブリックコメント】 提出期間:令和7年11月20日(木曜)から令和7年12月19日(金曜)まで(必着) 対象:小金井市内に在住・在勤・在学する方、市内に事務所や事業所を有する法人又はその他の団体 logoform.jp/form/pCd3/1309… #小金井市 #小金井市教育委員会 pic.x.com/3vX495FTop
【小金井市教育大綱(案)に対する意見募集】 提出期間:令和7年11月20日(木曜)から令和7年12月19日(金曜)まで 対象:小金井市内に在住・在勤・在学する方、市内に事務所もしくは事業所を有する法人又はその他の団体 city.koganei.lg.jp/shisei/seisaku… #小金井市 #小金井市教育大綱 #意見募集 #教育大綱 pic.x.com/FmXcMZns2u
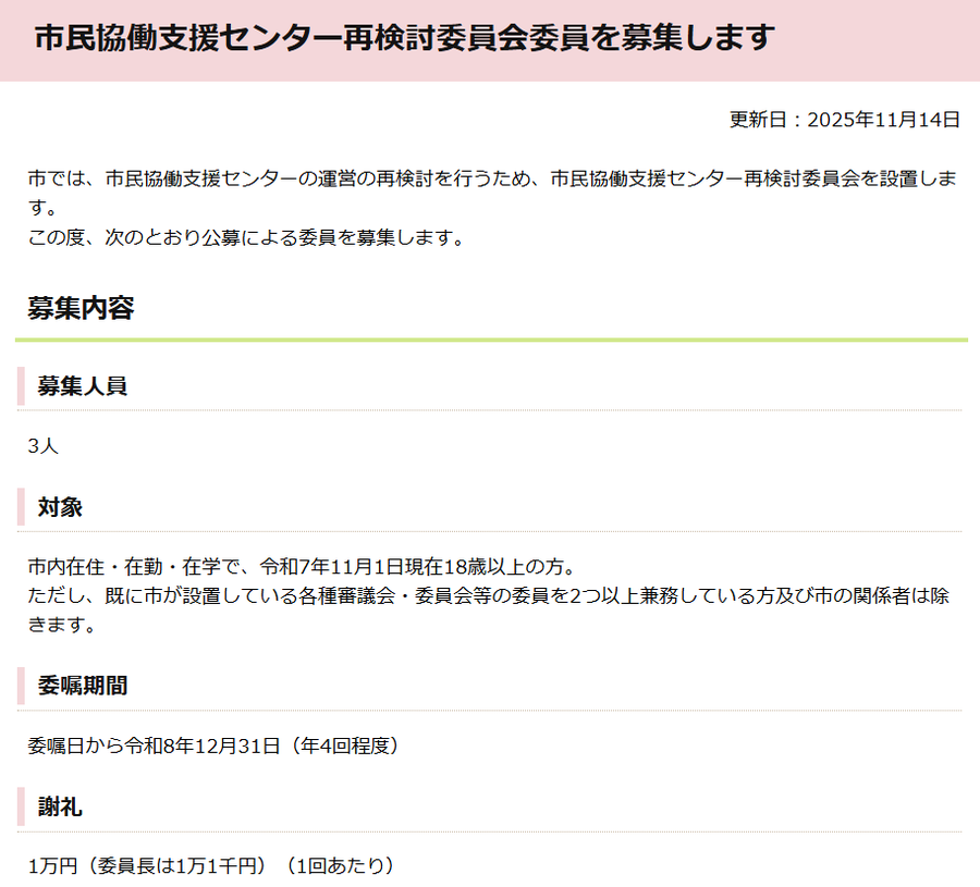
【市民協働支援センター再検討委員会 委員募集】 募集人員:3人 対象:小金井市内在住・在勤・在学の方(令和7年11月1日現在18歳以上) 委嘱期間:委嘱日から令和8年12月31日 謝礼:1万円(委員長は1万1千円)(1回あたり) city.koganei.lg.jp/kurashi/462/sh… #小金井市 #市民協働支援センター #再検討委員会 pic.x.com/4a6eWkmzyO
#防災訓練コンサート へ小金井市 白井市長にもご参加いただきました。 #小金井市民交流センター である #小金井宮地楽器ホール が会場のため、市長、副市長をはじめ、コミュニティ文化課や地域安全課など市役所職員のかたも多数ご参加いただきました。 #小金井市 pic.x.com/TzrN61OcTI
管弦五重奏の演奏中に地震が発生してホールから観客が避難するという #避難訓練コンサート が、 #小金井宮地楽器ホール で今日行われました ホールスタッフが観客に対してその場で頭を低くして身を守るように指示 その後、近くの扉から出てホール前の広場に避難しました #842fm #避難訓練 #小金井市 pic.x.com/hClGa5nVfA
死亡手続き ワンストップ導入💫 小金井市が12月8日から☺️ おくやみ窓口が、一定の手続きを市民課で完結できるワンストップ方式の窓口の受け付けにバージョンアップ致します。 tokyo-np.co.jp/article/449961 #東京新聞デジタル #小金井市 #おくやみ窓口 #ワンストップ pic.x.com/DM9BRKgZot
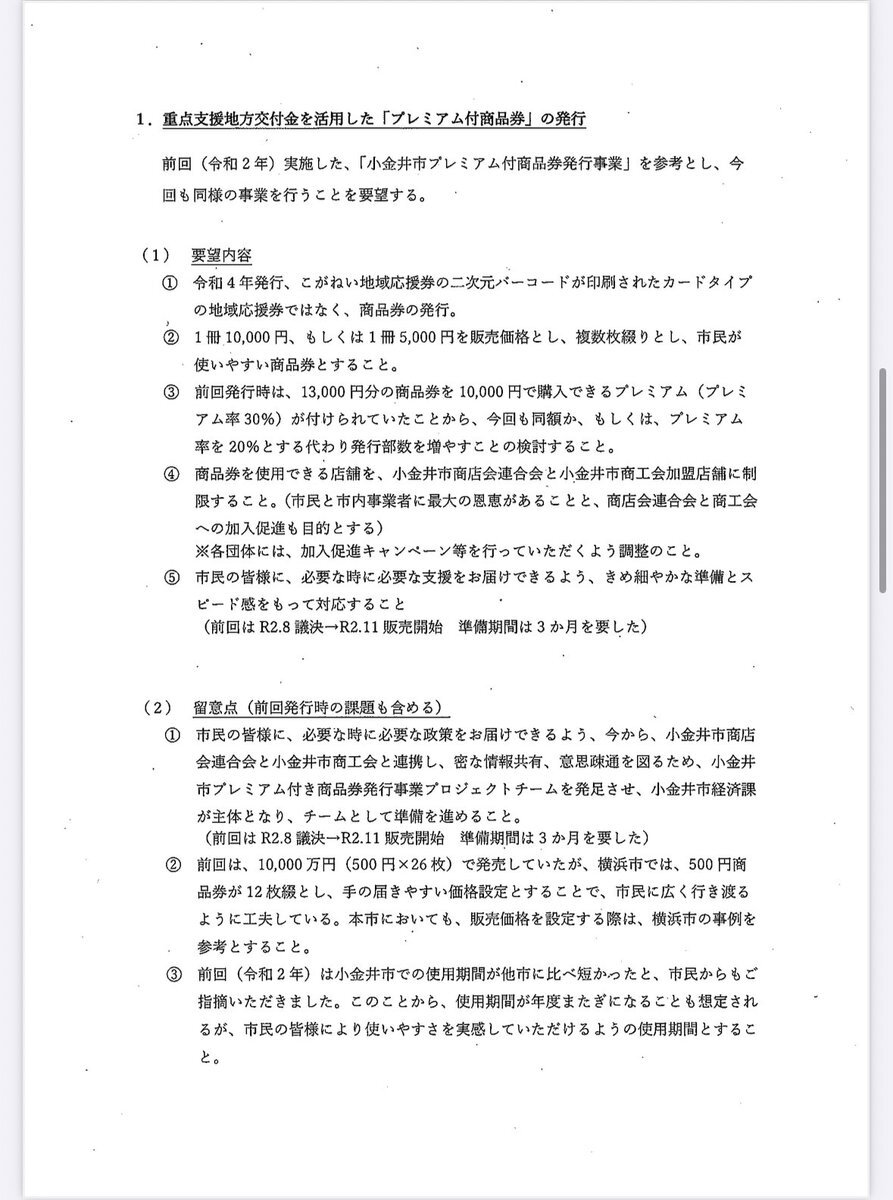
本日の緊急要望では、プレミアム付商品券発行を要望したほか、必要なタイミングに必要な政策をお届けできるよう、まだ国から方針は示されてはいないものの、今から準備することも強く求めました。 #プレミアム付商品券 #小金井市 pic.x.com/Txg5cgGpbw x.com/gaku_koganei/s…
市長へ緊急要望書を提出! プレミアム付商品券発行を要望 先ほど、白井市長に「物価高騰・経済対策に関する緊急要望書」を提出。政府が閣議決定すると言われている物価高対策経済対策の補正予算で推奨メニューとされている、「プレミアム付商品券」の発行を要望しました。
スマホ活用レッスン開催します スマホを持ったけどどう使っていいかわからない。そんな方は多いと思います。 今回は、スマホを持って1年未満の方を対象に2日間のスマホレッスンを行います。 詳細はHPをご覧ください。city.koganei.lg.jp/kenkofukuhsi/k… #koganeishi #小金井市 #スマホ #1年未満 #活用 #初心者 pic.x.com/6rwPyGCtOn
人気ポスト
鬱とセットでついてくるものだと思ってた
【45年前のきょう】 1980年11月20日。 小池栄子さんが誕生したその日は、はからずも劇団☆新感線の旗揚げ公演の日でもあります。
Bijuのコメ欄のこれくそおもろいwwww
【発表】出会いのきっかけ「マッチングアプリ」が3年連続トップ 明治安田生命が調査 news.livedoor.com/article/detail… 1年以内に結婚した夫婦の出会いは「マッチングアプリ」が過去最高の30.4%で、3年連続トップに。一方、3位には「職場の同僚・先輩・後輩(17.6%)」の“職場婚”がランクインした。
←俺が想像するフィリピン 実際のフィリピン→
キムタクさんがワークマンのフリースジャケット着てる。 workman.jp/shop/g/g230002…
重症妊娠悪阻の食事 入院7日目 これを見て病気じゃないと??? 1人目妊娠前は食生活すごく気にしていてグルテンフリーに高タンパク低脂質生活、サプリ、週4ランニングしてBMI18だった私🙂 それでも1人目も2人目も重症悪阻ですけど? 悪阻は食生活で変わらない 生まれ持った体質だよ #なんかみた
東京来たばかりの俺 「実家の部屋があまりにもオタクすぎたから今度はシックでクールな部屋にしてやんよ‼️」 1年半後の俺 「……………ふぅ…🤦♂️」
悔しい!!!(笑)少し前に550円で買ったのに!!スリコのだしポット!!!水とカツオ節ぶち込んで冷蔵庫入れれば天然の出汁つくれるよ!!離乳食におすすめ!!みんな買って!!(笑)
YOASOBI嫌いすぎて面白い
SNSのバズまとめ
SNSのバズまとめ一覧





