自動更新

並べ替え:新着順

ベストポスト
メニューを開く

12月になりました。二年生は #修士論文 の執筆に勤しんでいます。 先日、あるゼミではデータの解釈について、学生さんたちが活発に議論していました。#エビデンス にもとづき、#学校教育 について考える。#創造性#思考力 を育む時間は、#大学院 においてとても大切です。 #鳴門教育大学 #心理

鳴門教育大学大学院 心理・教育科学領域【公式】@NarutoUniv_HDC

メニューを開く

今日はこれまでの業務でよく使う話、ワードがいっぱいでてくるな笑 #エビデンス とか #ランダム化比較試験(#RCT)とか #コホート研究 とか… 初聞きの人にとっては理解が大変かも😅 #DX16th #SUNABACO #day4

Nervō(ねるくれ)@Nervo510ai

メニューを開く

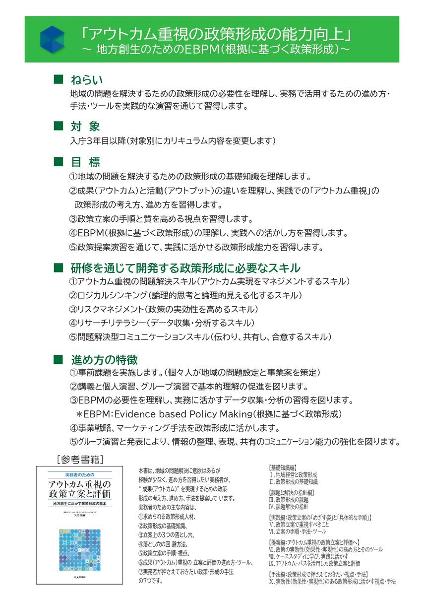
政策の実行段階では、予期せぬ事態への柔軟な対応を可能にするため、実施計画には予備的な対応策や、実行が遅れた場合のプランを組み込むことを重要です。 #政策実行 #柔軟性 #リスク管理 #アウトカム #EBPM #ロジックモデル #エビデンス #ファクトデータ #因果関係 #因果効果 pic.x.com/SKpp1o0VnY

株式会社 アリエール マネジメント ソリューションズ 公共@ams10020

メニューを開く

「noteーーつくる、つながる、とどける」 に【自治体のEBPM~地域の問題解決に活かすEBPMを】を投稿しました。note.com/amsry/n/nba440… 今回は「1.政策立案の効果性を高める方法➂(4)実意思決定に影響するバイアス」です。 #EBPM #政策立案 #エビデンス #バイアス #意思決定 #集団思考

株式会社 アリエール マネジメント ソリューションズ 公共@ams10020

メニューを開く

何かでどうしても第三者に口裏を合わせてもらいたい。そんな時は我々がお手伝いをいたします。法を犯さない限り必ず協力します。 #浮気 #嘘つき #口裏 #アリバイ # #言い訳 #身バレ #第三者 #エビデンス

アリバイ33@alibi_33

メニューを開く

呼吸器内科医が解説:湿度50〜60%でインフルエンザウイルスの生存率は激減。加湿器の正しい使い方はこちら👇 #インフルエンザ #感染対策 #医療情報 #加湿器 #湿度管理 #エビデンス #健康 #呼吸器内科 basshii.com/influenza-humi…

科学の部屋@chemistry_taco

メニューを開く

何かでどうしても第三者に口裏を合わせてもらいたい。そんな時は我々がお手伝いをいたします。法を犯さない限り必ず協力します。 #浮気 #嘘つき #口裏 #アリバイ # #言い訳 #身バレ #第三者 #エビデンス

アリバイ33@alibi_33

メニューを開く

「noteーーつくる、つながる、とどける」 に【自治体のEBPM~地域の問題解決に活かすEBPMを】を投稿しました。note.com/amsry/n/nce09a… 今回は「1.政策立案の効果性を高める方法➁ (3)実務において政策立案の構成を高める方法」です。 #EBPM #政策立案 #エビデンス #ロジックモデル #根拠

株式会社 アリエール マネジメント ソリューションズ 公共@ams10020

メニューを開く

世の中生きてると本当のことを言っても誤解されることってよくありますよね。 そんな時は我々がフォローいたします。どんなことでもお気軽にお問合せ区だい。 #浮気 #嘘つき #口裏 #アリバイ # #言い訳 #身バレ #第三者 #エビデンス

アリバイ33@alibi_33

メニューを開く

何をもって安心か❓ゴムシャン・ドレッシングエイドは、【厚生労働省】認可の【化粧品】登録。日本で唯一、肌に直接塗れるドレッシングエイド‼️ だから安全で安心。日本で一番選ばれる訳だ。 これしか勝たん✌️ #エビデンス pic.x.com/cE78Qv3PFs

株)LIAIZONよっしー社長。@LiaizonRubber

メニューを開く

#ワクチン接種 者の方がより多くウィルスを拡散しいている。との情報は勤勉で生真面目な日本人の行動心理学を介せば、 #エビデンス なんて問わずとも容易に想像できます。

parody-r@parody_r

メニューを開く

「noteーーつくる、つながる、とどける」 に【自治体のEBPM~地域の問題解決に活かすEBPMを】を投稿しました。note.com/amsry/n/nce09a… 今回は「1.政策立案の効果性を高める方法➁ (3)実務において政策立案の構成を高める方法」です。 #EBPM #政策立案 #エビデンス #ロジックモデル #根拠

株式会社 アリエール マネジメント ソリューションズ 公共@ams10020

メニューを開く

何かでどうしても第三者に口裏を合わせてもらいたい。そんな時は我々がお手伝いをいたします。法を犯さない限り必ず協力します。 #浮気 #嘘つき #口裏 #アリバイ # #言い訳 #身バレ #第三者 #エビデンス

アリバイ33@alibi_33

メニューを開く

世の中生きてると本当のことを言っても誤解されることってよくありますよね。 そんな時は我々がフォローいたします。どんなことでもお気軽にお問合せ区だい。 #浮気 #嘘つき #口裏 #アリバイ # #言い訳 #身バレ #第三者 #エビデンス

アリバイ33@alibi_33

メニューを開く

flute23432「「トンデモ」を主張する側に立証責任があるのか?」(2022/06/01 10:55PM) x.com/flute23432/sta… #掛算 #超算数 #算数 #算数教育 #かけ算の順序 #かけ算 #責任 #証明 #エビデンス

kistenkasten723@flute23432

「トンデモないことを主張する側に重い立証責任があるのに、トンデモ側は決して責任を果たそうとしない。トンデモない主張を批判する側には重い立証責任はない…」(黒元氏 2020/08/30 02:37PM) #掛算 #超算数 #算数 #算数教育 #かけ算の順序 #かけ算 #エビデンス

kistenkasten723@flute23432

メニューを開く

何かでどうしても第三者に口裏を合わせてもらいたい。そんな時は我々がお手伝いをいたします。法を犯さない限り必ず協力します。 #浮気 #嘘つき #口裏 #アリバイ # #言い訳 #身バレ #第三者 #エビデンス

アリバイ33@alibi_33

メニューを開く

世の中も議員の質も、良くなることが #議員定数#因果関係 があるかのような論調は、残念ですね 議員定数を減らさなかったら、世の中も議員の質も悪くならなかったと言えるのですか そんな #エビデンス はないですよね もっと本音で正しい発言して欲しいですね #山本太郎 x.com/Rin_sleeper516…

@Rin_sleeper516

議員定数削減をする必要がない理由、 いろいろ言われますが、これに尽きると思う。 山本太郎、 「1986年が議員の数のピークだったんですよね そこから51議席減らされてるんです今 じゃあ当時から今にかけて世の中が良くなったんですか? 国会議員の質が上がったんですか? と聞かれて

つなぐひと@FK20204

メニューを開く

質の高い根拠(エビデンス)は、立案者の思い込みではなく、事実・実態に基づいた提案になります。 提案をステークホルダーに“伝える”ために不可欠です。理解と共感を促進します。 #エビデンス #合意形成 #コミュニケーション pic.x.com/MqAZVH2mXE

株式会社 アリエール マネジメント ソリューションズ 公共@ams10020

メニューを開く

「noteーーつくる、つながる、とどける」 に【自治体のEBPM~地域の問題解決に活かすEBPMを】を投稿しました。note.com/amsry/n/nce09a… 今回は「1.政策立案の効果性を高める方法➁ (3)実務において政策立案の構成を高める方法」です。 #EBPM #政策立案 #エビデンス #ロジックモデル #根拠

株式会社 アリエール マネジメント ソリューションズ 公共@ams10020

メニューを開く

🎙12月18日(木)14:00~池袋キャンパス 14号館5階 D501教室にて、公開講演会「エビデンスに基づく警察活動の未来」を開催。 ※事前申し込み 必要 #立教大学 #エビデンス #警察 #刑事司法 rikkyo.ac.jp/events/2025/12…

立教大学 / Rikkyo University@rikkyouniv

メニューを開く

世の中生きてると本当のことを言っても誤解されることってよくありますよね。 そんな時は我々がフォローいたします。どんなことでもお気軽にお問合せ区だい。 #浮気 #嘘つき #口裏 #アリバイ # #言い訳 #身バレ #第三者 #エビデンス

アリバイ33@alibi_33

メニューを開く

牛脂スキンケアは本当に肌にいいのか、海外論文が分析結果、SNS投稿を検証して分かった実力は? ナチュラル志向の半面で根拠不足が浮き彫り@ヒフコNEWS biyouhifuko.com/news/research/… #美容情報 #エビデンス #SNSトレンド #ヒフコNEWS

ヒフコNEWS@hifuko_news

メニューを開く

「noteーーつくる、つながる、とどける」 に【自治体のEBPM~地域の問題解決に活かすEBPMを】を投稿しました。note.com/amsry/n/nce09a… 今回は「1.政策立案の効果性を高める方法➁ (3)実務において政策立案の構成を高める方法」です。 #EBPM #政策立案 #エビデンス #ロジックモデル #根拠

株式会社 アリエール マネジメント ソリューションズ 公共@ams10020

メニューを開く

何かでどうしても第三者に口裏を合わせてもらいたい。そんな時は我々がお手伝いをいたします。法を犯さない限り必ず協力します。 #浮気 #嘘つき #口裏 #アリバイ # #言い訳 #身バレ #第三者 #エビデンス

アリバイ33@alibi_33

メニューを開く

世の中生きてると本当のことを言っても誤解されることってよくありますよね。 そんな時は我々がフォローいたします。どんなことでもお気軽にお問合せ区だい。 #浮気 #嘘つき #口裏 #アリバイ # #言い訳 #身バレ #第三者 #エビデンス

アリバイ33@alibi_33

メニューを開く

「noteーーつくる、つながる、とどける」 に【自治体のEBPM~地域の問題解決に活かすEBPMを】を投稿しました。note.com/amsry/n/nce09a… 今回は「1.政策立案の効果性を高める方法➁ (3)実務において政策立案の構成を高める方法」です。 #EBPM #政策立案 #エビデンス #ロジックモデル #根拠

株式会社 アリエール マネジメント ソリューションズ 公共@ams10020

メニューを開く

元気回復薬の現実:ゲーム世界vs医療の真実 栄養ドリンク完全ガイド ✅タウリン→疲労回復効果は科学的に不明確 ✅高麗人参→小規模研究のみ ✅牛黄→動物実験レベル ✅カフェイン→覚醒効果のみ確実 20年の経験×最新研究で徹底検証 科学的根拠を知った上で選ぼう noteで📝 #薬剤師 #エビデンス

N.T ユキミナレイ@FfWzCK8frp36088

メニューを開く

次回 12/9(火)深夜1時35分~ #ケンドーコバヤシ#キャベリバ内閣 #ウエストランド井口 をゲストに迎え #トップキャスト の知性を丸裸に❕「常識小学生テスト」📝 出演者もビビる恐怖の回答が連発… 「豚の耳に念仏」⁉「ハチ公の飼い主は西郷隆盛」⁉ #のむシリカ #エビデンス pic.x.com/xNEXcf92N5

ケンドーコバヤシのキャベリバ内閣【MX公式】@caberibamx

メニューを開く

世の中生きてると本当のことを言っても誤解されることってよくありますよね。 そんな時は我々がフォローいたします。どんなことでもお気軽にお問合せ区だい。 #浮気 #嘘つき #口裏 #アリバイ # #言い訳 #身バレ #第三者 #エビデンス

アリバイ33@alibi_33

メニューを開く

「noteーーつくる、つながる、とどける」 に【自治体のEBPM~地域の問題解決に活かすEBPMを】を投稿しました。note.com/amsry/n/nce09a… 今回は「1.政策立案の効果性を高める方法➁ (3)実務において政策立案の構成を高める方法」です。 #EBPM #政策立案 #エビデンス #ロジックモデル #根拠

株式会社 アリエール マネジメント ソリューションズ 公共@ams10020

メニューを開く

何かでどうしても第三者に口裏を合わせてもらいたい。そんな時は我々がお手伝いをいたします。法を犯さない限り必ず協力します。 #浮気 #嘘つき #口裏 #アリバイ # #言い訳 #身バレ #第三者 #エビデンス

アリバイ33@alibi_33

メニューを開く

#マーケティング #エビデンス そろそろVTuberマーケティング スクラップブックも更新したい頃 note.com/tadano_promo/n…

多喜 翠星🍐🍀@tadano_promo

メニューを開く

世の中生きてると本当のことを言っても誤解されることってよくありますよね。 そんな時は我々がフォローいたします。どんなことでもお気軽にお問合せ区だい。 #浮気 #嘘つき #口裏 #アリバイ # #言い訳 #身バレ #第三者 #エビデンス

アリバイ33@alibi_33

メニューを開く

「noteーーつくる、つながる、とどける」 に【自治体のEBPM~地域の問題解決に活かすEBPMを】を投稿しました。note.com/amsry/n/nce09a… 今回は「1.政策立案の効果性を高める方法➁ (3)実務において政策立案の構成を高める方法」です。 #EBPM #政策立案 #エビデンス #ロジックモデル #根拠

株式会社 アリエール マネジメント ソリューションズ 公共@ams10020

メニューを開く

転倒リスクを減らすカギは「筋力」より「速さ」!?⚡️ 高齢者へのHSRTでRTDと転倒不安が改善し、その効果は1年後も持続。活動習慣が維持を左右することも判明👣 #最近の学び #論文紹介 #理学療法 #エビデンス #英語論文 note.com/long_duck8111/…

Hitoshiの学び@Hitoshi_KZFM

メニューを開く

同じビタミンCでも、エビデンスレベルはS〜Dまで様々。 Suptiaなら科学的根拠の強さが一目でわかります。 「なんとなく良さそう」から卒業しませんか? 👇成分を検索してみる suptia.com #サプリメント #エビデンス #健康管理

サプティア | サプリ価格比較@suptia_official

メニューを開く

何かでどうしても第三者に口裏を合わせてもらいたい。そんな時は我々がお手伝いをいたします。法を犯さない限り必ず協力します。 #浮気 #嘘つき #口裏 #アリバイ # #言い訳 #身バレ #第三者 #エビデンス

アリバイ33@alibi_33

トレンド23:18更新

  1. 1

    アニメ・ゲーム

    西村知道さん

    • 安西先生
    • 西村さん
    • SLAM DUNK
    • 79歳
    • スラムダンク
    • おじゃる丸
    • 一時休業
    • トップをねらえ
    • 西村知道
    • 優しい方
    • 置鮎さん
    • 10年前
  2. 2

    エンタメ

    稲葉浩志

    • 映画ラストマン
    • 映画主題歌
    • 福山雅治 稲葉浩志
    • 福山雅治
    • ラストマン
  3. 3

    アニメ・ゲーム

    シバラク先生

    • ジョルジュ早乙女
    • シバラク
    • 魔神英雄伝ワタル
    • 総統メビウス
    • ベルゼイ
    • ジョルジュ
    • コエンマ
    • ワタル
    • 大好きだった
    • Zガンダム
  4. 4

    アニメ・ゲーム

    長屋物語

    • 東京公演
    • 情報公開
    • 大阪にて
  5. 5

    ニュース

    窃盗行為

    • バリ島で男子生徒ら集団万引き
    • 京都の大谷中学・高校
    • 防犯カメラ映像
    • 集団万引き
    • 日本人の恥
    • 男子生徒ら集団万引き
    • 大谷中学・高等学校
    • 全員退学
    • 大谷中学
    • 大谷中学・高校
    • 在庫確認
    • 防犯カメラ
  6. 6

    アニメ・ゲーム

    ご冥福をお祈り

    • 一時休業
    • ジョルジュ早乙女
    • ご冥福をお祈りします。
    • ご冥福をお祈りします
    • 幽遊白書
    • マデューカス中佐
    • ジョルジュ
    • アニメです
  7. 7

    エンタメ

    ロボ子

    • 公式TikTok
    • なにわ男子
    • なにわちゃん
    • TikTok
  8. 8

    スポーツ

    neth

  9. 9

    アニメ・ゲーム

    ジャミトフ

    • マデューカス
    • シバラク
    • エルガイム
    • 総統メビウス
    • ベルゼイ
    • ワタル
    • スパロボ
    • Zガンダム
    • ギワザ
    • 初期から
    • レイちゃん
    • ガンダム
    • メビウス
  10. 10

    徳川まつり

    • ジュリア
    • pop
20位まで見る

人気ポスト

よく使う路線を登録すると遅延情報をお知らせ Yahoo!リアルタイム検索アプリ
Yahoo!リアルタイム検索アプリ